春運2025丨春運氣象服務專報(1月24日)
一、全國天氣實況
西北地區和黃淮西部等地出現降雪。昨日(1月23日),新疆及西北地區東部、黃淮西部等地出現小到中雪或雨轉雪,局地大雪;新疆北部出現7~10級大風,氣溫下降6~10℃,局地降溫12℃。受大霧或降水影響,今晨西南地區東部、西北地區東部、黃淮西部等地能見度不足1公里,局地不足200米。
二、全國天氣預報
受寒潮影響,我國有大範圍大風降溫和雨雪天氣。預計,24日至27日,我國大部氣溫將先後下降8~12℃,西北地區東部、華北西部、西南地區北部等地降溫幅度可達14℃以上,上述地區伴有4~6級偏北風,陣風7~9級;26日至27日,我國東部和南部海域有7~8級大風,陣風9~11級。28日早晨,最低氣溫0℃線將南壓至雲南北部至江南南部一帶。
西北地區東部、華北、東北地區中南部、四川南部等地部分地區有中到大雪,甘肅東部、寧夏南部、陜西中南部、山西南部、河南西北部、湖北西北部、遼寧東部、吉林東部、山東半島北部等地部分地區有暴雪;西北地區東部、河南西部等局地山區及貴州西北部等地有凍雨。
24日夜間至25日早晨時段,山東中部、浙江東部、四川盆地南部、新疆沿天山北坡等地的部分地區有大霧天氣,局地有能見度低於500米的濃霧(見圖1)。

圖1 全國霧預報圖(1月24日14時-25日14時)
未來兩天具體預報如下:
1月24日14時至25日08時,新疆北部、西藏東南部、青海北部和東部、甘肅大部、內蒙古中部、寧夏、陜西、山西中南部、河南西部山區等地部分地區有小到中雪或雨夾雪,其中,甘肅東南部、寧夏中南部、陜西中南部、河南西部、湖北西北部等地部分地區有暴雪(10~18毫米)。陜西南部、河南南部、湖北中部、湖南北部、安徽西部等地部分地區有中雨到大雨(25~35毫米)。新疆北部和東部、西北地區東部、內蒙古西部和中部等地有5~7級風、陣風7~9級,西藏大部、青海中南部、川西高原等地有5~7級風、陣風8~10級(見圖2)。

圖2 全國降水量預報圖(1月24日14時至25日08時)
1月25日08時至26日08時,內蒙古中部和東部、青海東部、甘肅中東部、陜西、河北中南部、河南、川西高原、貴州中北部等地部分地區有小到中雪或雨夾雪,其中,陜西中南部、山西中南部、河南西部等地部分地區有大到暴雪(10~18毫米)。安徽中部、湖北中南部、湖南中北部、江西西北部、重慶、廣西東北部等地部分地區有中雨。內蒙古中西部、甘肅河西等地部分地區有6~7級風(見圖3)。

圖3 全國降水量預報圖(1月25日08時至26日08時)
三、北京地區天氣預報
預計,24日北京地區天氣為晴到多雲,風力不大。受冷空氣影響,25日白天天氣轉陰,氣溫下降;傍晚山區有小雪,夜間有小到中雪。該期間大氣擴散條件及能見度較差,夜間有輕霧;白天最高氣溫7~3℃,夜間最低氣溫-3~-4℃(見附表)。

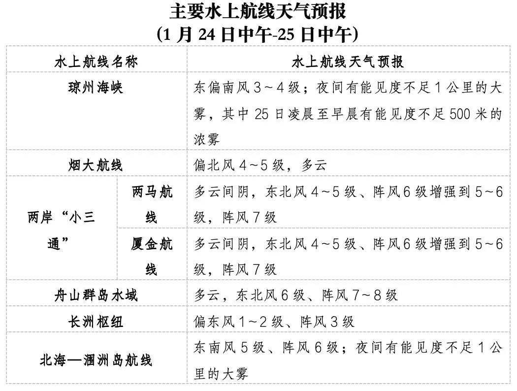
四、海上天氣預報
24日午後至夜間,東海大部、台灣海峽、南海東北部將有6~7級、陣風8級的東北風。24日夜間至25日上午,瓊州海峽、北部灣、雷州半島沿岸海域有大霧,能見度不足1公里,其中25日淩晨至早晨,瓊州海峽、雷州半島沿岸海域、廣西沿岸海域將有能見度不足500米的濃霧。
25日白天至夜間,東海大部、台灣海峽、台灣以東洋面、巴士海峽、南海北部、北部灣將有6~8級、陣風9級的東北風。25日夜間至26日早晨,瓊州海峽、雷州半島沿岸海域將有能見度不足1公里的大霧。
五、全國公路交通影響預報
24日14時至25日14時,新疆東部、西藏南部和東部、川西高原、西北地區東部、華北西部和南部等地部分道路受降雪或雨夾雪影響,發生道路濕滑、結冰、積雪的風險較高;安徽中部、湖北中南部、湖南中北部、江西西北部、重慶、廣西東北部等地部分道路受降雨影響,發生道路濕滑的風險較高;黑龍江西南部、吉林西北部、河北南部、山東中部、四川東南部、重慶西部等地局地道路需防範低能見度對交通出行的影響(見圖4)。

圖4 全國公路氣象預報圖(1月24日14時至25日14時)
主要公路路段氣象影響預報
(1月24日14時-25日14時)
受小到中雪或雨夾雪影響的主要路段有:
G5京昆高速石家莊—冀晉省界—山西平定—介休段、山西洪洞—河津段
G6京藏高速內蒙古集寧—寧夏惠農—中寧段、蘭州—青海民和—西寧段
G7京新高速內蒙古集寧—新疆小草湖—達坂城段
G20青銀高速石家莊—冀晉省界—山西平定—晉陜省界段
G2012定武高速寧夏中寧—中衛段
G22青蘭高速河北涉縣—冀晉省界—山西黎城—長治段
G30連霍高速鄭州—河南偃師段、陜西潼關—渭南段、陜西眉縣—寶雞段、甘肅古浪—安西段
G3012吐和高速新疆和碩—庫爾勒段
G36寧洛高速河南汝州—伊川段
G55二廣高速內蒙古白音查幹—蒙晉省界—山西大同—河南濟源—大安段
G5512晉新高速山西晉城—晉豫省界—河南焦作—新鄉段
G65包茂高速內蒙古包頭—蒙陜省界—陜西榆林—橫山段、陜西洛川—黃陵段
G70福銀高速寧夏中寧境內路段、寧夏吳忠—銀川段
宣大高速山西大同境內路段
長濟高速河南焦作—濟源段
鄭少洛高速鄭州—河南洛陽段
永登高速河南登封境內路段
鄭石高速鄭州境內路段
107國道鄭州境內路段
108國道山西金山鋪—介休段、山西洪洞—河津段、陜西大荔—渭南段
109國道山西大同—晉蒙省界—內蒙古清水河—蒙寧省界—寧夏平羅—中寧段、蘭州—青海民和—格爾木段
110國道內蒙古烏蘭察布—寧夏石嘴山—銀川段
207國道河北阜平—冀晉省界—山西平定—晉豫省界—河南吉利—汝州段
208國道內蒙古二連浩特—山西大同—長治段
209國道呼和浩特—蒙晉省界—山西偏關—中陽段、山西吉縣—臨猗段、河南盧氏—西坪段
210國道內蒙古包頭—蒙陜省界—陜西榆林—米脂段、陜西洛川—宜君段
211國道銀川—寧夏靈武段、甘陜省界境內路段
212國道甘肅岷縣—宕昌段
213國道蘭州—甘川省界—四川若爾蓋—鎮坪段、四川汶川境內路段
214國道西寧—青海河卡段、青海珍秦—青藏省界—西藏類烏齊—芒康段
215國道甘肅紅柳園境內路段、甘肅阿克塞—甘青省界—青海魚卡—格爾木段
218國道新疆哈爾莫墩—尉犁段
227國道西寧—青甘省界—甘肅民樂—張掖段
307國道石家莊—冀晉省界—山西平定—晉陜省界—陜西吳堡段
309國道河北武安—冀晉省界—山西黎城—屯留段、山西韓略—晉陜省界—陜西宜川段
310國道鄭州—河南偃師段、陜西潼關—渭南段、陜西眉縣—寶雞段
311國道河南車村—太平段
312國道陜西商南—商洛段、陜西彬縣—長武段、蘭州—甘新省界—新疆煙墩—達坂城段
314國道新疆達坂城—庫爾勒段
315國道西寧—青海大烏斯段
316國道陜西鳳縣—甘肅兩當—徽縣段
317國道四川汶川—西藏江達—巴達段
318國道四川德達—西藏芒康—金達段
受大到暴雪影響的主要路段有:
G5京昆高速山西靈石—霍州段
G6京藏高速寧夏桃山—寧甘省界—甘肅三灘—蘭州段
G20青銀高速陜西子洲—陜寧省界—寧夏高沙窩—銀川段
G2012定武高速陜西定邊—寧夏鹽中—馬兒莊段
G22青蘭高速甘肅定西—蘭州段
G30連霍高速河南洛陽—靈寶段、甘肅北道—蘭州段
G36寧洛高速河南洛陽境內路段
G65包茂高速陜西靖邊—延安段
G70福銀高速寧甘省界—寧夏固原—同心段、寧夏滾泉境內路段
G75蘭海高速蘭州—甘肅臨洮段
108國道山西靈石—霍州段
109國道寧夏喊叫水—寧甘省界—甘肅三灘—蘭州段
209國道山西交口—大寧段、山西運城—河南三門峽—陜縣段
210國道陜西綏德—富縣段
211國道寧夏紅土坡子—寧甘省界—甘肅環縣—寧縣段
212國道蘭州—甘肅臨洮段
307國道陜西綏德—陜寧省界—寧夏鹽池—銀川段
309國道山西安澤境內路段、陜西富縣—陜甘省界—甘肅板橋—甘寧省界—寧夏固原—寧甘省界—甘肅甘溝驛—蘭州段
310國道河南洛陽—靈寶段、陜甘省界—甘肅北道—天水段
312國道甘肅涇川—寧夏隆德—甘肅靜寧—蘭州段
316國道甘肅天水—蘭州段
受大到暴雨影響的主要路段有:
G4京港澳高速河南駐馬店—信陽段
G40滬陜高速河南信陽—唐河段
G55二廣高速河南鄧州—豫鄂省界—湖北襄陽—宜城段
G70福銀高速湖北棗陽—谷城段
新陽高速河南平輿—泌陽段
107國道河南遂平—信陽段
207國道河南鄧州—豫鄂省界—湖北襄樊段
312國道河南信陽—唐河段
316國道湖北棗陽—老河口段
受霧影響的主要路段有:
G1京哈高速吉林扶余境內路段
G2京滬高速河北青縣—山東德州—禹城段
G3京臺高速河北青縣—山東德州—禹城段
G10綏滿高速黑龍江肇東—大慶段
G15沈海高速青島境內路段
G18榮烏高速山東墾利—河北海興—津冀省界段
G1811黃石高速河北滄州港—深州段
G20青銀高速山東平度—濟南段、山東高唐—魯冀省界—河北南宮—寧晉段
G2011青新高速山東即墨境內路段、山東平度—新河段
G22青蘭高速山東諸城—沂源段
G25長深高速津冀省界—河北黃驊—山東無棣—青州段
G75蘭海高速重慶—重慶綦江段
G76廈蓉高速四川瀘州—隆昌段
G85渝昆高速重慶—四川隆昌段
G93成渝環線重慶銅梁—重慶段
衡德高速河北衡水—山東德州段
邢臨高速河北威縣—臨清段
保滄高速河北河間—滄州段
濱博高速山東濱州—淄博段
濰萊高速山東濰坊境內路段
102國道吉林德惠—扶余段
104國道河北青縣—山東德州—濟南段
105國道河北青縣—山東德州—高唐段
106國道河北任丘—威縣段
111國道黑龍江泰來—訥河段
203國道黑龍江中和—吉林松原段
204國道山東城陽—膠州段
205國道河北黃驊—山東慶雲—博山段
206國道山東昌邑—諸城段
210國道重慶綦江境內路段
220國道山東濱州—濟南段
301國道黑龍江肇東—甘南段
302國道吉林前郭爾羅斯—安廣段
307國道河北新村—深州段
308國道山東濰坊—濟南段、山東高唐—魯冀省界—河北清河—趙縣段
309國道山東濰坊—濟南段
319國道重慶—重慶銅梁段
321國道四川納溪—隆昌段
六、全國鐵路交通氣象影響預報
24日中午至25日中午,受暴雪影響:普速:隴海(鴛鴦鎮-梁家坪)。
受大雪影響:普速:蘭新(蘭州西普速場-龍泉寺)、包蘭(皋蘭-蘭州東)、南疆(伯信特-和碩)、焦柳(月山直通場-白合)、隴海(隴西-蘭州西普速場)。高速:蘭新客專(蘭州西(高)-海東)。
受中雪影響:普速:蘭新(大路-黃羊鎮)、包蘭(白彥花-紅圈溝)、焦柳(月山-沁陽)、青藏(西寧西-剛察)。高速:蘭新客專(民和南-張掖西)。
受小雪或雨夾雪影響:普速:京廣(安陽-新鄉南場)、蘭新(古浪-阿拉山口)、包蘭(包頭東-公廟子)、南疆(吐魯番-策達雅)、寶成(寶雞-白水江)、焦柳(王莊-蒲山店)、青藏(哈爾蓋-可可西裏)、京九(臺前-曹縣)、襄渝(早陽-大竹園)、隴海(民權-隴西)。高速:京包客專(南園村-包頭)、京廣高速(邯鄲東-新鄉東)、蘭新客專(民樂-烏動車所)。
受7級及以上大風影響:普速:蘭新(玉門東-白房子)、包蘭(黃白茨-後長川)、南昆(新安-茂舍祖)、南疆(吐魯番-輪臺)、寶成(紅衛壩-小溪壩)、成昆(黃瓜園-昆明)、滬昆(龍津溝-昆明)、焦柳(雙河-小煙墩)、青藏(連湖-古榮)。高速:蘭新客專(嘉峪關南-烏魯木齊南)、南昆客專(普者黑-昆明東)、滬昆客車聯絡(昆明東客場-昆明)、滬昆高速(富源北-嵩明)。
受中度及重度霾影響:普速:京九(棗強-聊城北)、京哈(哈爾濱西-哈爾濱)、京廣(榮家灣-公平墟)、京滬(吳橋-橋南)、蘭新(烏魯木齊南普-呼圖壁)、滬昆(西村-西河)、濱洲(哈爾濱-白山鄉)、濱綏(哈爾濱-王兆屯)、襄渝(高興-興隆場)、隴海(樹園-陽平)。高速:京哈高速(哈爾濱西-哈爾濱)、京廣高速(岳陽東-郴州西)、京滬高鐵(滄州西-濟南西)、蘭新客專(烏魯木齊-烏動車所)、滬昆高速(宜春-新化南)、滬蓉(涼霧-渭沱)。
受濃霧及強濃霧影響:普速:焦柳(江頭-永樂街)。
七、全國機場氣象影響預報
24日中午至25日中午,新疆東部、內蒙古中西部、甘肅、寧夏等地的中低空空域有輕到中度顛簸;新疆北部、青海、甘肅、寧夏、陜西、山西、河南、湖北等地的低空空域有積冰條件。
24日中午至25日早間,西寧、蘭州等機場有小雪,西安機場有小雨夾雪;24日夜間至25日早間,銀川機場有小雪;25日淩晨至早間,哈爾濱、長春、瀋陽、北京兩場、石家莊、天津、濟南、青島等機場有霜。

八、長江幹線航道氣象影響預報
24日白天,長江幹線四川、重慶、湖北、江西大部航段受降雨或霧霾影響,能見度低。湖北、江西、安徽、江蘇大部航段有5到7級陣風。低能見度影響航段:宜賓-重慶、重慶-三峽、宜昌-荊州、岳陽-武漢、武漢-九江;大風影響航段:三峽-宜昌、宜昌-岳陽、岳陽-武漢、九江-南京、南京-太倉。
24日夜間,長江幹線四川、重慶、湖北、江西大部航段受降雨或霧霾影響,能見度低。四川、重慶、湖北、江西、安徽、江蘇大部航段有5到7級陣風。低能見度影響航段:宜賓-重慶、重慶-三峽、宜昌-岳陽、岳陽-武漢、武漢-九江;大風影響航段:宜賓-重慶、三峽-宜昌、宜昌-岳陽、岳陽-武漢、九江-南京、南京-太倉。
九、瓊州海峽天氣預報
預計24日中午到25日中午,瓊州海峽,多雲,早晚有霧,風力5級、陣風6級,有霧時瓊州海峽航段能見度差,對通航有一定影響,其餘時段通航氣象條件良好。

十、關注與建議
寒潮和大範圍雨雪天氣繼續影響我國中東部地區,公路交通受阻的氣象災害風險高,關注雨雪、大風、低能見度天氣對交通出行的不利影響。
