春運2025丨春運氣象服務專報(1月25日)
一、全國天氣實況甘肅河南等地出現強降雪,西北地區出現大風降溫。昨日,甘肅中東部、青海東部、內蒙古西部、寧夏、陜西中北部、山西西部和南部、河南中西部等地部分地區出現降雪、雨夾雪或雨轉雪,其中,甘肅東部、陜西中部、河南西部等地部分地區出現大到暴雪,局地大暴雪。受寒潮天氣影響,新疆北部和東部、青海西部和南部、甘肅中部、寧夏北部、內蒙古西部等地出現7~9級,局地10~12級;今晨,新疆北部和西部、青海東部、甘肅東部、寧夏南部、陜西北部等地部分地區氣溫下降6~10℃,新疆北部局地降溫12~17℃。受大霧或降水影響,今晨陜西中北部、山西西南部、河南西部及重慶西南部等地能見度不足1公里,局地不足200米。
二、全國天氣預報受寒潮影響,我國有大範圍大風降溫和雨雪天氣。預計25日至27日,我國大部氣溫將先後下降8~12℃,西北地區東部、華北西部、川西高原等地降溫幅度可達14℃以上。內蒙古中西部、西藏南部、青海大部、甘肅河西、寧夏大部、山西、四川中東部等地有5~6級、陣風7~8級的大風。27日至28日早晨,最低氣溫0℃線將南壓至雲南北部至江南南部一帶。陜西東部、華北地區、黃淮西部和北部、東北地區中南部、四川南部等地部分地區有中到大雪,陜西中南部、山西西部、河南西部、湖北西北部、遼寧東部、吉林東部、山東半島北部等地部分地區有暴雪。25日夜間至26日早晨時段,河北南部、山東西北部、河南北部、黑龍江西南部、湖南西北部、貴州東北部等地的部分地區有大霧天氣,局地有能見度低於200米的強濃霧(見圖1)。

圖1 全國霧預報圖(1月25日14時-26日14時)
預計25日白天,華北中南部等地有輕度霾,局地中度霾。25日夜間起,受降雪和冷空氣影響,華北中南部的霾天氣逐漸消散。另外,25日新疆東部和南疆盆地、內蒙古西部、青海北部、甘肅北部、寧夏北部等地有揚沙和浮塵天氣,局地有沙塵暴。未來兩天具體預報如下:25日14時至26日08時,內蒙古中東部、青海東部、甘肅中部、川西高原、陜西、山西、河北、北京、天津、山東中西部、河南、湖北西北部、安徽西部山區、雲南東北部等地部分地區有小到中雪或雨夾雪,其中,陜西關中、河南西部和北部、湖北西北部、山西南部、川西高原南部等地部分地區有大到暴雪(8~12毫米)。湖南東北部、湖北東南部、江西中北部、安徽西部、福建西北部等地部分地區有中雨。內蒙古中西部、西藏南部、青海大部、甘肅河西、寧夏大部、山西、四川中東部等地有5~6級、陣風7~8級的大風(見圖2)。

圖2 全國降水量預報圖(1月25日14時至26日08時)
26日08時至27日08時,內蒙古中東部、河北東部和北部、天津、北京、山東、遼寧、吉林西部和南部、川西高原南部、雲南北部、,局地大暴雪(20~22毫米)。安徽南部、江蘇大部、上海、江西東部和南部、浙江、福建、雲南中南部、廣西中南部、廣東大部、台灣島等地部分地區有小雨。內蒙古中部、華北大部、山東半島、遼寧西部等地部分地區有5~7級風、陣風8~9級(見圖3)。

圖3 全國降水量預報圖(1月26日08時至27日08時)
三、北京地區天氣預報預計25日白天,北京地區天氣轉陰,傍晚山區有小雪,夜間有小到中雪;26日白天降雪逐漸結束,夜間天氣轉晴;降雪期間能見度較差,夜間有輕霧。另外,受強冷空氣影響,26日白天至夜間有3、4級偏北風,陣風7級左右;氣溫大幅下降,白天最高氣溫3~0℃,夜間最低氣溫-3~-10℃。

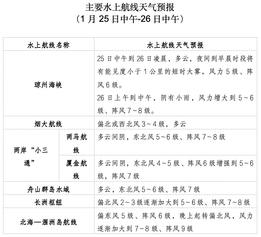
四、海上天氣預報預計25日午後至夜間,東海大部海域、台灣海峽、南海東北部海域、北部灣將有5級、陣風6級增大到6~7級、陣風8級的東北風。25日夜間至26日早晨,瓊州海峽部分時段將有能見度小于1公里的短時大霧。26日白天至夜間,渤海、渤海海峽、黃海中部和南部海域、東海大部海域、台灣海峽、台灣以東洋面、南海大部海域、北部灣將有7~8級、陣風9級的大風,其中渤海東部和黃海中部部分海域風力可達9級、陣風10級。瓊州海峽將有5~6級、陣風7~8級的東北風。
五、全國公路交通影響預報預計25日14時至26日14時,北京、天津、河北、河南、山東中西部、山西、內蒙古中東部、陜西、甘肅西部和東部、湖北西北部、安徽西部、四川西部、雲南北部、青海東部等地部分道路受降雪或雨夾雪影響,發生道路濕滑、結冰、積雪的風險較高;江淮、江漢、江南、華南、西南地區東部等地部分道路受降雨影響,發生道路濕滑的風險較高;黑龍江西南部、吉林西北部等地局地道路需防範低能見度對交通出行的影響(見圖4)。

圖4 全國公路氣象預報圖(1月25日14時至26日14時)
主要公路路段氣象影響預報
(1月25日14時-26日14時)
受大到暴雪影響的主要路段有:
G4京港澳高速河北磁縣—河南安陽—淇縣段、河南新鄭—許昌段
G5京昆高速山西祁縣—介休段、山西侯馬境內路段
G20青銀高速山西離石境內路段
G22青蘭高速河北涉縣—冀晉省界—山西黎城—長治段
G30連霍高速河南偃師—陜西潼關—西安段
G36寧洛高速河南舞陽—洛陽段
G40滬陜高速陜西藍田—西安段
G45大廣高速河南安陽境內路段
G55二廣高速太原—山西晉城段、河南洛陽—大安段
G5512晉新高速山西晉城境內路段
G65包茂高速西安境內路段
G70福銀高速陜西藍田—西安段
蘭南高速河南許昌—平頂山段
鄭少洛高速鄭州—河南洛陽段
永登高速河南許昌—登封段
鄭石高速鄭州—河南魯山段
106國道河南濮陽—山東東明段
107國道河北磁縣—河南安陽—衛輝段、河南新鄭—許昌段
108國道山西太谷—平遙段、山西侯馬境內路段、陜西渭南境內路段
207國道山西黎城—晉城段、河南登封—汝州段
208國道山西來遠—長治段
209國道山西五寨—岢嵐段、山西方山—吉縣段、山西運城—河南三門峽—盧氏段、湖北鄖縣境內路段
307國道山西呂梁—柳林段
309國道冀晉省界—山西黎城—安澤段、山西臺頭—吉縣段
310國道河南偃師—陜西潼關—西安段
311國道河南許昌—魯山段
312國道陜西藍田—西安段
受小到中雪或雨夾雪影響的主要路段有:
G2京滬高速北京—河北廊坊—天津—河北青縣—山東德州—泰安段
G3京臺高速北京—河北廊坊—天津—河北青縣—山東德州—滕州段
G4京港澳高速北京—河北涿州—邯鄲段、河南衛輝—鄭州段、河南臨潁—信陽段
G5京昆高速北京—河北涿州—冀晉省界—山西平定—太原段、山西靈石—襄汾段、山西稷山—陜西韓城—漢中段、四川冕寧—德昌段
G6京藏高速北京—京冀省界—河北懷來—冀蒙省界—內蒙古集寧—烏拉特前旗段、蘭州—青海民和—西寧段
G7京新高速北京—京冀省界—河北懷來—冀蒙省界—內蒙古集寧—烏拉特前旗段
G1511日蘭高速山東費縣—河南蘭考段
G16丹錫高速遼寧朝陽—內蒙古赤峰—巴林右旗段
G18榮烏高速山東墾利—河北海興—津冀省界—天津—河北霸州—徐水段
G1811黃石高速河北滄州港—石家莊段
G20青銀高速山東鄒平—魯冀省界—河北南宮—冀晉省界—山西平定—汾陽段、晉陜省界—陜西子洲—靖邊段
G22青蘭高速山東沂源—冀魯省界—河北邯鄲段
G25長深高速河北遵化—天津漢沽—津冀省界—河北黃驊—山東無棣—墾利段
G30連霍高速河南商丘—滎陽段、西安—陜西寶雞段、甘肅古浪—張掖段
G35濟廣高速濟南—魯豫省界—河南商丘段
G36寧洛高速河南週口—漯河段
G40滬陜高速皖豫省界—河南光山—唐河段、河南西峽—豫陜省界段
G45大廣高速內蒙古奈曼旗—河北承德—京冀省界—北京密雲—京冀省界—河南南樂段、河南濮陽—豫鄂省界段
G55二廣高速內蒙古白音查幹—蒙晉省界—山西大同—太原段、河南濟源境內路段、河南南召境內路段
G5512晉新高速晉豫省界—河南焦作—新鄉段
G56杭瑞高速雲南曲靖—馬龍段
G60滬昆高速雲南曲靖—馬龍段
G65包茂高速內蒙古包頭—蒙陜省界—陜西榆林—西安段、陜西柞水境內路段
G70福銀高速湖北棗陽境內路段、湖北十堰—鄂陜省界段、西安—陜西永壽段
G85渝昆高速雲南會澤—崇明段
京津塘高速河北廊坊—天津武清—塘沽段
津薊高速天津—天津薊縣段
宣大高速河北宣化—山西大同段
唐港高速河北唐山—京唐港段
衡德高速河北衡水—山東德州段
邢臨高速河北邢臺—臨清段
張石高速河北張北—淶源段
保滄高速河北保定—滄州段
沿海高速河北秦皇島—津冀省界段
濱博高速山東濱州—淄博段
長濟高速河南長垣—濟源段
蘭南高速河南蘭考—尉氏段
鄭少洛高速鄭州境內路段
商周高速河南商丘—柘城段、河南週口境內路段
新陽高速河南平輿—泌陽段
永登高速河南鹿邑—扶溝段
鄭石高速鄭州境內路段、河南南召境內路段
曲陸高速雲南曲靖境內路段
101國道北京—河北承德—遼寧淩源—朝陽段
102國道北京—河北三河—天津邦均—河北玉田—遼寧綏中段
103國道北京—天津武清—塘沽段
104國道北京—河北廊坊—天津—河北青縣—山東德州—滕州段
105國道北京—河北廊坊—天津—河北青縣—山東德州—河南商丘段、安徽六安—岳西段
106國道北京—河北固安—河南南樂—清豐段、河南蘭考—太康段、河南潢川—豫鄂省界段
107國道北京—河北涿州—邯鄲段、河南新鄉—鄭州段、河南臨潁—信陽段
108國道北京—京冀省界—河北淶源—山西上寨—太原段、山西介休—襄汾段、山西稷山—陜西韓城—大荔段、西安—陜西勉縣段、四川石棉—德昌段
109國道北京—河北臥佛寺—山西大同—晉蒙省界—內蒙古清水河—杭錦旗段、蘭州—青海民和—西寧段
110國道北京—河北懷來—冀蒙省界—內蒙古興和—五原段
111國道北京—河北豐寧—內蒙古老府—奈曼旗段
112國道河北宣化—天津—河北霸州—宣化段
205國道河北山海關—天津寧河—河北黃驊—山東慶雲—臨沂段
206國道山東臨沂—棗莊段
207國道內蒙古錫林浩特—蒙冀省界—河北張北—冀晉省界—山西平定—左權段、晉豫省界—河南吉利段、河南南召境內路段
208國道內蒙古二連浩特—山西大同—太原段
209國道呼和浩特—蒙晉省界—山西偏關段、山西嵐縣境內路段、山西鄉寧—臨猗段、河南西坪—豫鄂省界段、湖北十堰—房縣段
210國道內蒙古包頭—蒙陜省界—陜西榆林—陜川省界段
211國道甘肅慶城—甘陜省界—陜西旬邑—西安段
213國道蘭州—甘川省界—四川若爾蓋—汶川段、雲南昭通—尋甸段
214國道雲南虎跳峽境內路段
220國道山東濱州—魯豫省界—河南蘭考—鄭州段
227國道青海青石咀—青甘省界—甘肅民樂—張掖段
301國道內蒙古博克圖—滿洲裏段
303國道內蒙古阿魯科爾沁旗—錫林浩特段
304國道內蒙古扎魯特旗—霍林郭勒段
305國道遼寧土城子—遼蒙省界—內蒙古敖漢旗—林西段
306國道遼寧綏中—內蒙古小城子—克什克騰旗段
307國道河北新村—冀晉省界—山西平定—汾陽段、晉陜省界—陜西吳堡—靖邊段
308國道山東淄博—魯冀省界—河北清河—石家莊段
309國道山東淄博—魯冀省界—河北館陶—涉縣段、山西韓略—臨汾段、晉陜省界—陜西宜川—陜甘省界—甘肅板橋段
310國道河南商丘—滎陽段、西安—陜甘省界—甘肅北道段
311國道河南太康—鄢陵段、河南車村—西峽段
312國道皖豫省界境內路段、河南潢川—唐河段、河南西峽—陜西商南—商洛段、西安—甘肅涇川段、蘭州—甘肅高臺段
316國道湖北棗陽境內路段、湖北老河口—陜西白河—甘肅兩當—徽縣段
317國道四川汶川—爐霍段
318國道安徽岳西境內路段、四川瀘定—雅江段、四川德達—巴塘段
320國道雲南富源—馬龍段
326國道貴州威寧—黔滇省界—雲南宣威—曲靖段
327國道山東菏澤—臨沭段
受小到中雨影響的主要路段有:
G2京滬高速江蘇新沂—上海段
G3京臺高速嚕蘇省界—江蘇徐州—安徽宿州—黃山段
G4京港澳高速豫鄂省界—湖北孝昌—湖南臨湘—廣東乳源—廣州段
G0425廣澳高速廣州—廣東中山段
G5京昆高速四川德陽—雅安段、四川米易境內路段
G15沈海高速江蘇濱海—上海—浙江嘉興—福建福鼎—福州段、廣東東莞—恩平段、廣東陽西—湛江段
G1512甬金高速浙江寧波—金華段
G1513溫麗高速浙江溫州—麗水段
G1522常臺高速江蘇常熟—浙江嘉興—台州段
G25長深高速江蘇灌雲—浙江長興—閩粵省界—廣東蕉嶺—惠州段
G2513淮徐高速江蘇淮安—徐州段
G30連霍高速江蘇東海—河南夏邑段
G35濟廣高速安徽亳州—豫皖省界—江西景德鎮—鷹潭段
G36寧洛高速南京—安徽滁州—界首段
G40滬陜高速江蘇啟東—安徽全椒—六安段、河南南陽—內鄉段
G4011揚溧高速江蘇揚州—溧陽段
G42滬蓉高速上海—江蘇昆山—安徽全椒—湖北荊門—重慶萬州—四川鄰水—成都段
G4211寧蕪高速南京—安徽馬鞍山—蕪湖段
G4212合安高速合肥—安徽安慶段
G45大廣高速江西吉安—廣東從化—廣州段
G4511龍河高速江西龍南—廣東和平—河源段
G50滬渝高速上海—浙江湖州—安徽廣德—湖北黃梅—重慶忠縣—重慶段
G5011蕪合高速安徽蕪湖—合肥段
G55二廣高速河南南陽—豫鄂省界—湖北襄陽—鄂湘省界—廣東三水—廣州段
G5513長張高速長沙—湖南張家界段
G56杭瑞高速杭州—浙皖省界—安徽黃山—皖贛省界—江西婺源—九江段、雲南嵩明—昆明段
G60滬昆高速上海—浙江嘉興—江西玉山—湖南醴陵—貴州三穗—盤縣段、雲南嵩明—昆明段
G65包茂高速四川達州—川渝省界—重慶—廣西陽朔—岑溪段
G70福銀高速福州—閩贛省界—江西南城—湖北黃梅—隨州段、湖北襄陽—谷城段
G72泉南高速湖南衡陽—湘桂省界—廣西全州—南寧段
G7211南友高速南寧—廣西友誼關段
G75蘭海高速川渝省界—重慶合川—渝黔省界—貴州桐梓—廣西都安—桂粵省界—廣東湛江段
G7511欽東高速廣西欽州—防城港段
G76廈蓉高速四川瀘州—成都段
G78汕昆高速廣東揭陽—廣西賀州—雲南石林—昆明段
G80廣昆高速廣州—廣西梧州—雲南富寧—昆明段
G8011開河高速雲南屏邊—河口段
G85渝昆高速重慶—四川隆昌—川滇省界—雲南鹽津—大關段、昆明境內路段
G8511昆磨高速昆明境內路段
G92杭州灣環線上海—浙江嘉興—寧波段
G93成渝環線成都—四川綿陽段、四川遂寧—重慶潼南—四川雅安—成都段
G94珠三角環線廣東中山—東莞段
G98海南環線海口—海南定安段、海南東方—海口段
寧靖鹽高速江蘇鹽城—泰州段
寧宿徐高速江蘇盱眙—宿遷段
寧常高速江蘇溧水—常州段
沿江高速江蘇常州—太倉段
錫宜高速江蘇無錫—宜興段
宿淮高速江蘇淮安—鹽城段
蘇昆太高速江蘇蘇州—太倉段
杭新景高速杭州—浙江建德段
龍麗高速浙江龍遊—麗水段
臺金高速浙江臨海—橫溪段
申嘉湖高速滬浙省界—浙江嘉興—湖州段
泰井高速江西泰和—井岡山段
蘭南高速河南南陽境內路段
商周高速河南淮陽境內路段
新陽高速河南新蔡境內路段
隨岳高速湖北隨州—仙桃段
長瀏高速長沙—湖南瀏陽段
廣惠高速廣州—廣東惠州段
海文高速海口—海南文昌段
成灌高速成都—四川都江堰段
成溫邛高速成都—四川邛崍段
曲陸高速雲南陸良—召誇段
雞石高速雲南雞街—建水段
104國道嚕蘇省界—徐州—蘇皖省界—安徽泗縣—南京—浙江長興—福建福鼎—福州段
105國道安徽亳州—扈胡段、安徽潛山—湖北黃梅—江西九江—廣東連平—順德段
106國道河南淮陽—新蔡段、湖北麻城—湖南平江—廣東仁化—廣州段
107國道豫鄂省界—湖北孝昌—湖南臨湘—廣東連州—東莞段
108國道四川綿陽—漢源段、四川會理境內路段
204國道江蘇響水—上海嘉定—上海段
205國道山東郯城—江蘇新沂—安徽馬鞍山—皖浙省界—浙江開化—閩浙省界—福建浦城—廣東蕉嶺—廣州段
206國道嚕蘇省界—徐州—安徽宿州—皖贛省界—江西景德鎮—贛粵省界—廣東平遠—揭陽段
207國道河南鎮平—豫鄂省界—湖北襄樊—鄂湘省界—湖南澧縣—湘桂省界—廣西賀州—桂粵省界—廣東信宜—海安段
209國道湖北興山—湖南龍山—湘桂省界—廣西三江—北海段
210國道四川萬源—重慶—渝黔省界—貴州桐梓—黔桂省界—廣西南丹—南寧段
212國道四川南部—川渝省界—重慶合川—重慶段
213國道四川都江堰—川滇省界—雲南綏江—大關段、雲南嵩明—昆明段
223國道海口—海南三門坡段
224國道海口境內路段
225國道海口—海南昌江段
310國道江蘇沙河—安徽楊樓—碭山段
311國道徐州—安徽蕭縣—河南龍崗—安徽亳州—河南鹿邑段
312國道上海—江蘇昆山—安徽全椒—六安段、河南南陽—內鄉段
316國道福州—江西資溪—贛鄂省界—湖北浮屠—隨州段、湖北襄陽—太平店段
317國道成都—四川都江堰段
318國道上海—江蘇黎裏—浙江南潯—安徽廣德—潛山段、湖北英山—鄂渝省界—重慶萬州—四川大竹—天全段
319國道福建漳州—江西瑞金—湖南瀏陽—重慶秀山—四川安岳—成都段
320國道上海—浙江嘉興—江西玉山—湖南醴陵—貴州玉屏—盤縣段、雲南嵩明—昆明段
321國道廣州—廣西梧州—貴州從江—黔川交界—四川敘永—成都段
322國道湖南衡陽—廣西全州—友誼關段
323國道江西瑞金—廣東南雄—廣西賀州—桂滇省界—雲南富寧—建水段
324國道福建漳州境內路段、廣東惠州—廣西岑溪—貴州安龍—雲南羅平—昆明段
325國道廣州—廣東恩平段、廣東陽西—粵桂省界—廣西合浦—南寧段
326國道重慶秀山—貴州沿河—赫章段、雲南陸良—河口段
328國道南京—江蘇海安段
329國道杭州—浙江普陀段
受霧影響的主要路段有:
G10綏滿高速黑龍江肇東—大慶段
G1011哈同高速黑龍江勝利境內路段
G1111鶴哈高速黑龍江綏化境內路段
111國道內蒙古扎賚特旗—黑龍江泰來—訥河段
202國道黑龍江北安—拜泉段
203國道黑龍江安達—吉林松原段
221國道黑龍江勝利境內路段
222國道黑龍江綏化—鐵力段
301國道黑龍江肇東—齊齊哈爾段
302國道吉林前郭爾羅斯—白城段
六、全國鐵路交通氣象影響預報
25日中午至26日中午,受暴雪影響:
普速:寧西(渭南南-硯川)。
25日中午至26日中午,受中到大雪影響:
普速:京九(王佐-菏澤)、京包(柴溝堡-臺閣牧)、京廣(望都-講武城)、京滬(吳橋-三唐)、襄渝(小花果-冷水)、隴海(灞橋-興平)、焦柳(留莊-瀼河)。
高速:京包客專(懷安-薩拉齊)、京廣石太高速聯(石家莊高速場-北降壁線路所)、京廣高速(保定東-新鄉東)。
25日中午至26日中午,受小雪或雨夾雪影響:
普速:京九(北京西-肅寧)、京包(昌平-西灣堡)、京哈(北京-綏中北)、京哈唐包聯(唐山北-豐潤西)、京廣(北京豐臺-清風店)、京滬(北京-滕州)、京通(昌平-八仙筒)、蘭新(福利區-紅山堡)、包蘭(包頭東-西小召)、寶成(寶雞-虞關)、濱洲(臥牛河-終點)、隴海(茂陵-天水)、集通(賁紅線路所-平安地)、霸徐京廣高速聯(北張莊線路所-徐水東)、京九(鄄城-新縣)、京廣(淇縣-柳林)。
高速:京包客專(北京北-包頭)、京哈(北京-綏中北)、京哈高速(北京朝陽-北票)、京廣高速(北京豐臺-定州東)、京廣高速京西聯(北京西-杜家坎線路所)、京滬高鐵(北京南-滕州東)、蘭新客專(蘭州西(高)-酒泉南)。
25日中午至26日中午,受7級及以上大風影響:
普速:蘭新(金昌-大步)、包蘭(頭道橋-青分)、寶成(徐家坪-小溪壩)、廣元西寶成貨聯(起點-廣元南)、焦柳(沁陽-小煙墩)、隴海(洛陽西-焦村)、青藏(雙寨-昂嘎)。
高速:蘭新客專(酒泉南-小草湖西)、滬蓉(遂寧南-淮口南)。
25日中午至26日中午,受中度及重度霾影響:
普速:京九(北京西-文安)、京哈(北京-哈爾濱)、京廣(北京豐臺-白石渡)、京滬(北京-豆張莊)、京滬京廣下聯(黃土坡Ⅱ場-西道口線路所)、沈大(唐王山-林盛堡)、濱洲(哈爾濱-哈拉蘇)、濱綏(哈爾濱-成高子)、霸徐京廣高速聯(北張莊線路所-徐水東)。
高速:京包客專(北京北-清河)、京哈(北京-哈爾濱)、京哈高速(北京朝陽-哈爾濱)、京廣高速(北京豐臺-樂昌東)、京廣高速京西聯(北京西-杜家坎線路所)、京滬高鐵(北京南-京津線路所)、沈大高速(營口東-瀋陽南)。
25日中午至26日中午,受濃霧及強濃霧影響:
普速:京九(固安-深州)、京廣(北河店-正定)、滬昆(冷水鋪-新晃)、滬蓉(枝江北-童家溪線路所)、濱洲(羊草-紅旗營)、隴海(張茅-零口)、霸徐京廣高速聯(北張莊線路所-徐水東)。
高速:京廣高速(高碑店東-衡陽東)、滬昆高速(芷江-新晃西)、滬蓉(枝江北-童家溪線路所)。
七、全國機場氣象影響預報
預計25日中午至26日中午,內蒙古中西部、甘肅、寧夏、陜西、山西等地的中低空空域有輕到中度顛簸;內蒙古中東部、陜西南部、山西、河南、湖北、安徽、江蘇、山東、河北、北京、天津等地的低空空域有積冰條件。
25日中午至26日中午,西安、太原、呼和浩特、鄭州、石家莊、北京兩場、天津、濟南等機場自西向東有一次小雪過程;25日夜間至26日早間,烏魯木齊機場有300-500米凍霧。

八、長江幹線航道氣象影響預報
25日白天,長江幹線四川、重慶、湖北部分航段受雨霧影響,能見度低。四川、重慶、湖北、湖南、江西、安徽、江蘇大部航段有5到7級陣風。低能見度影響航段:宜賓-重慶、武漢-黃石;大風影響航段:宜賓-重慶、宜昌-岳陽、岳陽-武漢、九江-南京、南京-太倉。
25日夜間,長江幹線湖北、安徽、江西、江蘇部分航段受雨霧影響,能見度低。四川、重慶、湖北、湖南、江西、安徽、江蘇大部航段有5到7級陣風。低能見度影響航段:武漢-九江、安慶-南京、南京-太倉,大風影響航段:宜賓-重慶、三峽-宜昌、宜昌-岳陽、岳陽-武漢、九江-南京、南京-太倉。
九、瓊州海峽天氣預報
預計25日中午到26日淩晨,瓊州海峽,多雲,夜間到淩晨時段部分海域將有能見度小于1km的短時大霧,風力5級、陣風6級,有霧時瓊州海峽航段能見度差,對通航有一定影響,其餘時段通航氣象條件良好。26日上午到中午,瓊州海峽,陰天有小雨,風力增大到5-6級、陣風7-8級,通航氣象條件一般。

十、關注與建議
寒潮繼續影響我國大部,中東部地區有大風降溫和雨雪天氣,陜西南部、山西南部、遼寧、吉林東部、山東半島北部及湖北西北部等地春運交通受阻的氣象風險高,此外瓊州海峽將有大霧天氣,關注對交通出行的不利影響。
