春運2025丨春運氣象服務專報(1月26日)
一、全國天氣實況
山西河南等地部分地區出現大雪。昨日(1月25日),內蒙古中部、陜西、山西、京津冀、山東西部、河南、湖北北部和西部、安徽中北部等地部分地區出現降雪、雨夾雪或雨轉雪,陜西中部、山西西部和中南部、河南西部局地大雪(降雪量5~9.8毫米)。
西北華北等地出現大風降溫。今08時較昨08時,內蒙古中西部、西北地區東部、華北中西部及華南中西部、川西高原等地部分地區氣溫下降6~10℃,甘肅東部、山西中北部等局地降溫12~16℃。青海、甘肅中西部、寧夏、內蒙古中西部、山西、河北西北部等地出現6~9級,局地10~11級風。甘肅中部、內蒙古西部、河北西北部等局地出現揚沙或浮塵天氣。
二、全國天氣預報
寒潮將繼續影響中東部地區。26日至27日,我國中東部大部地區將出現明顯大風降溫天氣。內蒙古中東部、西北地區東北部、華北大部、黃淮、江淮、江南中東部、華南中東部、雲南中東部、川西高原南部等地氣溫將下降6~10℃,內蒙古中東部的部分地區降溫幅度可達12℃以上。27日和28日最低氣溫0℃線將南壓到江南南部至貴州南部和雲南北部一帶。西藏中西部、內蒙古中東部、華北、黃淮、江淮、江漢東部等地部分地區將有5級左右偏北風、陣風7~9級;東部和南部海域將有7~8級、陣風9~10級的大風,其中黃海中部部分海域的風力可達9級、陣風10~11級。
東北地區及山東半島等地有強降雪。26日至27日,全國大部降水減弱,內蒙古東部、遼寧、吉林、山東半島北部等地部分地區有大到暴雪,遼寧東部局地有大暴雪(20~25毫米)。上述部分地區新增積雪深度3~8釐米,局地可達10釐米以上。
大霧預報:26日夜間至27日早晨,全國無大範圍霧霾天氣。僅黑龍江中部的部分地區有能見度低於1公里的大霧(見圖1)。

圖1 全國霧預報圖(1月26日14時-27日14時)
未來兩天具體預報如下:
1月26日14時至27日08時,內蒙古中東部、東北地區西北部和中南部、華北中東部、山東中北部、四川南部、雲南北部、貴州西北部等地部分地區有小到中雪或雨夾雪,內蒙古東部、遼寧、吉林南部、山東半島北部等地部分地區有大到暴雪,局地大暴雪(20~25毫米)。江淮、江南中東部、雲南中南部、華南等地有小雨,雲南南部部分地區有中雨(見圖2)。

圖2 全國降水量預報圖(1月26日14時至27日08時)
1月27日08時至28日08時,內蒙古東北部、東北地區大部、西藏東南部、四川南部、雲南北部、貴州中西部等地部分地區有小到中雪或雨夾雪,其中,吉林南部、遼寧中東部等地部分地區有大到暴雪(10~15毫米)。西藏東南部、雲南中南部等地部分地區有小到中雨(見圖3)。

圖3 全國降水量預報圖(1月27日08時至28日08時)
三、北京地區天氣預報
26日白天大部地區有零星小雪,夜間天氣逐漸轉晴。受強冷空氣影響,26-27日有3~4級偏北風,陣風7級左右。該期間氣溫下降,白天最高氣溫1~-2℃,夜間最低氣溫-8~-12℃。

四、海上天氣預報
1月26日午後至夜間,渤海、渤海海峽、黃海大部、東海大部、台灣海峽、台灣以東洋面、巴士海峽、南海大部、北部灣將有6~8級、陣風9級的大風,其中黃海北部和中部的部分海域風力可達9級、陣風10~11級。
27日白天至夜間,渤海、渤海海峽、黃海大部、東海大部、台灣海峽、巴士海峽、台灣以東洋面、南海大部將有7~8級、陣風9~10級的大風,其中黃海北部和中部的部分海域的風力可達9級、陣風10~11級。
五、全國公路交通影響預報
26日14時至27日14時,內蒙古中東部、東北地區西北部和中南部、華北中東部、山東中北部、四川南部、雲南北部、貴州西北部等地部分道路受降雪或雨夾雪影響,發生道路濕滑、結冰、積雪的風險較高;江蘇中東部、上海、浙江大部、福建北部、雲南中南部、廣東西部、廣西南部等地部分道路受降雨影響,發生道路濕滑的風險較高;黑龍江南部等地局地道路需防範低能見度對交通出行的影響(見圖4)。

圖4 全國公路氣象預報圖(1月26日14時至27日14時)
主要公路路段氣象影響預報
(1月26日14時-27日14時)
受大到暴雪影響的主要路段有:
G11鶴大高速遼寧丹東—大連段
G1113丹阜高速遼寧丹東—新民段
G1212沈吉高速瀋陽—遼寧撫順段
G15沈海高速瀋陽—山東煙臺—棲霞段
G16丹錫高速遼寧海城—朝陽段
G18榮烏高速山東威海—蓬萊段
G2511新魯高速遼寧新民—彰武段
G2512阜錦高速遼寧阜新—錦州段
G45大廣高速內蒙古通遼—奈曼旗段
101國道遼寧朝陽—瀋陽段
102國道遼寧綏中—吉林四平—公主嶺段
111國道內蒙古余糧堡—好腰段
201國道遼寧寬甸—大連段
202國道遼寧撫順—大連段
203國道吉林王奔—遼寧康平—瀋陽段
204國道山東煙臺境內路段
206國道山東煙臺境內路段
303國道吉林集安境內路段、吉林遼源—遼寧傅家—吉林王奔—內蒙古大林—開魯段
304國道遼寧丹東—遼蒙省界—內蒙古科爾沁左翼後旗—舍伯吐段
305國道遼寧莊河—遼蒙省界段
306國道遼寧綏中—建昌段
受小到中雪或雨夾雪影響的主要路段有:
G2京滬高速河北青縣—南皮段
G3京臺高速河北青縣—南皮段
G5京昆高速四川冕寧—川滇省界—雲南元謀—定武段
G10綏滿高速黑龍江牡丹江境內路段
G12琿烏高速吉林圖們—長春段
G15沈海高速山東萊西—日照段
G1511日蘭高速山東日照境內路段
G16丹錫高速內蒙古赤峰—巴林右旗段
G18榮烏高速山東新河—河北海興—津冀省界段、河北霸州境內路段
G1811黃石高速河北滄州港—滄州段
G20青銀高速青島—山東鄒平段
G2011青新高速青島—山東新河段
G22青蘭高速青島—山東諸城段
G25長深高速河北遵化—天津漢沽段、津冀省界—河北黃驊—山東無棣—青州段
G45大廣高速內蒙古敖漢旗—河北承德段
G55二廣高速內蒙古白音查幹境內路段
G56杭瑞高速雲南曲靖—祥雲段
G60滬昆高速貴州盤縣—雲南富源—昆明段
G78汕昆高速雲南石林—昆明段
G80廣昆高速雲南石林—昆明段
G85渝昆高速雲南會澤—昆明段
G8511昆磨高速昆明—雲南玉溪段
京津塘高速天津塘沽境內路段
唐港高速河北唐山—京唐港段
保滄高速河北河間—滄州段
沿海高速河北秦皇島—津冀省界段
濱博高速山東濱州—淄博段
濰萊高速山東萊陽—濰坊段
威青高速山東威海—即墨段
曲陸高速雲南曲靖—召誇段
101國道河北承德—遼寧淩源—建平段
102國道河北玉田—山海關段、長春—吉林扶余段
103國道天津塘沽境內路段
104國道河北青縣—泊頭段
105國道河北青縣—泊頭段
106國道河北任丘—河間段
108國道四川冕寧—雲南永仁—昆明段
111國道河北圍場—內蒙古老府—奈曼旗段、內蒙古科爾沁右翼中旗—黑龍江泰來—內蒙古大楊樹—加格達齊段
112國道河北雙灤—唐山段、河北霸州境內路段
201國道黑龍江牡丹江—黑吉省界—吉林敦化—遼寧桓仁段
202國道吉林榆樹—清原段
203國道黑龍江肇州—吉林松原—長嶺段
204國道山東萊陽—東港段
205國道河北山海關—天津寧河段、河北黃驊—山東慶雲—周村段
206國道山東萊州—諸城段
207國道內蒙古烏日圖塔拉—蒙冀省界段
208國道內蒙古察哈爾右翼後旗境內路段
213國道雲南昭通—晉寧段
214國道藏滇省界—雲南德欽—洱源段、雲南彌渡境內路段
220國道山東濱州境內路段
301國道黑龍江牡丹江—海林段、黑龍江林甸—內蒙古阿榮旗—滿洲裏段
302國道吉林琿春—內蒙古烏蘭浩特段
303國道吉林通化—東豐段、內蒙古阿魯科爾沁旗—阿其烏拉段
304國道內蒙古扎魯特旗—霍林郭勒段
305國道內蒙古敖漢旗—林西段
306國道遼寧淩源—內蒙古小城子—克什克騰旗段
307國道河北新村—滄州段
308國道青島—山東淄博段
309國道山東榮成—淄博段
320國道貴州普安—雲南富源—祥雲段
324國道雲南師宗—昆明段
326國道貴州威寧—黔滇省界—雲南宣威—石林段
受霧影響的主要路段有:
G10綏滿高速哈爾濱—黑龍江肇東段
G1011哈同高速哈爾濱—黑龍江賓縣段
G1111鶴哈高速哈爾濱境內路段
102國道黑龍江雙城—哈爾濱段
202國道哈爾濱—哈爾濱段
221國道哈爾濱—黑龍江賓縣段
222國道哈爾濱境內路段
301國道黑龍江阿城—肇東段
六、全國鐵路交通氣象影響預報
26日中午至27日中午,受暴雪影響:普速:京哈(東戴河-新臺子)、沈大(舊堡-瀋陽北)。高速:京哈高速(新民北-鐵嶺西)、沈大高速(金普-瀋陽北)。
受大雪影響:普速:京哈(灤縣東-大榆樹)、京通(小河沿-通遼西)、沈大(大連-鞍山)、濱洲(魯河-巴林)、集通(查布嘎-哲裏木)。高速:京哈高速(平泉北-公主嶺南)、沈大高速(大連北-遼陽)。
受中雪影響:普速:京九(霸州-河間西)、京哈(富莊子-大屯)、京哈唐包聯(唐山北-豐潤西)、京滬(唐官屯-滄州)、京通(牛家營子-四道灣)、濱洲(虎爾虎拉-烏奴耳)、集通(林東-福興地)。高速:京哈高速(承德南-長春西)、京滬高鐵(天津南-滄州西)。
受大風影響:普速:京九(北京西-臺前)、京包(昌平-陶卜齊)、京廣(西信號線路所-新安店)、京滬(德州-北集坡)、京滬京廣下聯(豐台西-西道口線路所)、京通(昌平-興壽)、包蘭(打拉亥-公廟子)、沈大(大連-金州)、滬昆(湘潭-湘鄉)、焦柳(月山-王樹崗)、隴海(連雲-豫靈)、集通(賁紅線路所-大板)、青藏(哈爾蓋-察汗諾)。高速:京包客專(北京北-包頭東)、京哈高速(密雲-北票)、京廣高速(北京豐臺-明港東)、京廣高速京西聯(北京西-杜家坎線路所)、京滬高鐵(德州東-曲阜東)、沈大高速(大連北-金普)、滬昆高速(湘潭北-韶山南)。
受大霧影響:普速:京九(任丘-商丘北)、京廣(徐水-淇縣)、京滬(連鎮-晏城)、隴海(李莊-夏邑縣)。高速:京廣高速(徐水東-新鄉東)、京滬高鐵(滄州西-濟南西)。
受重度霾影響:普速:京哈(五家-哈爾濱)、濱洲(哈爾濱-昂昂溪)、濱綏(哈爾濱-阿城)。高速:京哈高速(雙城北-哈爾濱)。
七、全國機場氣象影響預報
26日中午至27日中午,甘肅、寧夏、陜西、山西、河南、山東、湖北東部、安徽、江蘇、上海等地的中低空空域有中度顛簸;內蒙古中東部、黑龍江、吉林、遼寧、山東、安徽、江蘇、上海、浙江等地的低空空域有積冰條件。
26日中午至27日中午,青島、大連、瀋陽、長春、哈爾濱、等機場先後有小雪天氣,27日早間至中午,昆明機場有小雪夾雨。

八、長江幹線航道氣象影響預報
26日白天,長江幹線安徽、江蘇部分航段受雨霧影響,能見度低。湖北、江西、安徽、江蘇部分航段有5到7級陣風。低能見度影響航段:蕪湖-南京;大風影響航段:三峽-宜昌、荊州-岳陽、岳陽-武漢、武漢-九江、九江-南京,南京-太倉。
26日夜間,長江幹線四川部分航段受霧影響,能見度低。湖北、江西、安徽、江蘇部分航段有5到7級陣風。低能見度影響航段:宜賓-瀘州,大風影響航段:三峽-宜昌、九江-南京、南京-太倉。
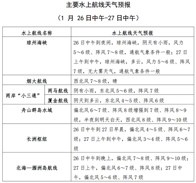
九、瓊州海峽天氣預報
預計26日中午到夜間,瓊州海峽,陰天有小雨,風力5~6級、陣風7~8級,通航氣象條件一般;27日上午到中午,瓊州海峽,多雲,風力5~6級、陣風7級,無大霧天氣,通航氣象條件一般。

十、關注與建議
寒潮繼續影響中東部地區,遼寧、吉林等地有強降雪,關注對交通出行的不利影響。
