春運2025丨春運氣象服務專報(1月30日)
一、全國天氣實況
昨日(1月29日),黑龍江中北部、吉林中西部等地部分地區出現小到中雪,局地大雪;青海中南部、西藏中西部、內蒙古西部和東南部等地部分地區出現6~9級大風,局地10~11級。
二、全國天氣預報
1月30日至2月2日中東部有較大範圍雨雪。甘肅東部、陜西南部、黃淮西部、江漢北部等地有小到中雪或雨夾雪,陜西南部、湖北西北部、河南西部、甘肅東南部等地部分地區有大雪,局地暴雪(10~15毫米);上述地區新增積雪2~5釐米,局地8釐米以上,南方大部地區有小到中雨,局地大雨。
2月2日至4日較強冷空氣影響中東部地區。大部氣溫下降4~6℃,西北地區東部、華北西部和北部、東北地區、江淮東部、江南東部、華南等地部分地區下降6~8℃,東北地區局地10℃以上,北方大部伴4~6級偏北風,陣風7~8級;東部和南部有7~8級風,陣風9級。5日早晨最低氣溫0℃線位於西南地區東部至江漢、江南北部一帶。未來兩天具體預報如下:
30日14時至31日08時,黑龍江中北部、新疆北部和西部、西藏東部、青海東南部和西部、川西高原、西北地區東部、河南大部、湖北西北部等地部分地區有小到中雪或雨夾雪,局地有大到暴雪。西南地區東部、江漢、江淮西部、江南中西部等地有小到中雨(見圖1)。

圖1 全國降水量預報圖(1月30日14時-31日08時)
1月31日08時至2月1日08時,新疆北部、西藏東南部、陜西中南部、山西南部、河南、湖北北部等地部分地區有小到中雪或雨夾雪,新疆伊犁河谷、河南中南部、湖北西北部等地部分地區有大到暴雪(10~15毫米)。江淮、江漢大部、江南、西南地區東部、華南北部等地部分地區有小到中雨,江蘇東南部局地有大雨(25~30毫米)。青海南部、川西高原、雲南、內蒙古中西部等地部分地區有5~6級、陣風7~8級的大風,西藏大部有6~8級、陣風9~11級,局地12級以上的大風(見圖2)。

圖2 全國降水量預報圖(1月31日08時-2月1日08時)
三、北京地區天氣預報
30日至31日,北京天氣以陰為主,30日上午至傍晚,西部和南部有零星小雪。期間風力較弱,能見度有所下降,夜間最低能見度3~8公里;白天最高氣溫-2~0℃;夜間最低氣溫-6℃左右。具體預報如下:

四、海上天氣預報
30日午後至夜間,巴士海峽、南海大部有6~7級、陣風8級的偏東到東北風,巴士海峽、南海東北部部分風力可達8級、陣風9級。30日夜間至早晨,北部灣北部、瓊州海峽、廣東西部沿岸海域有輕霧,瓊州海峽中東部、雷州半島沿岸海域、廣西西部沿岸海域有大霧。
31日白天至夜間,巴士海峽、南海東北部和西南部有6~7級、陣風8級的偏東到東北風。黃海中部和南部、東海大部有6~7級、陣風8級的旋轉風,黃海南部部分風力可達8級、陣風9級。31日夜間至2月1日上午,北部灣北部、瓊州海峽、南海西北部海域有輕霧,瓊州海峽、雷州半島沿岸、廣西沿岸海域將有大霧,瓊州海峽中東部和廣西西部沿岸將有能見度不足500米的濃霧。
五、全國公路交通影響預報
30日14時至31日14時,內蒙古東北部、黑龍江、新疆北部和南疆西部山區、西藏東南部、青海南部、甘肅東南部、陜西南部、山西南部、河南南部、湖北北部、四川四部、雲南西北部等地部分道路受降雪或雨夾雪影響,發生道路濕滑、結冰、積雪的風險較高;西藏東南部、湖北中南部、湖南、江西、安徽中西部、四川盆地、重慶、貴州中東部、華南北部等地部分道路受降雨影響,發生道路濕滑風險較高;山東北部、江蘇中部、湖南東部、貴州西南部和東部等地局地道路防範低能見度對交通出行影響(見圖3)。

圖3 全國公路氣象預報圖(1月30日14時至31日14時)
主要公路路段氣象影響預報
(1月30日14時-31日14時)
受大到暴雪影響的主要路段有:
G5京昆高速陜西戶縣境內路段
G30連霍高速甘肅北道境內路段
G65包茂高速西安—陜西柞水段
鄭石高速河南南召境內路段
108國道陜西佛坪境內路段
207國道河南南召境內路段
209國道河南盧氏境內路段
210國道西安—陜西廣貨街段
310國道陜甘省界—甘肅北道段
311國道河南車村—太平段
312國道陜西丹鳳—商洛段
316國道甘肅兩當境內路段、甘肅天水境內路段
318國道西藏玉普—波密段
受小到中雪或雨夾雪影響的主要路段有:
G2京滬高速江蘇新沂境內路段
G3京臺高速山東滕州境內路段
G4京港澳高速河南新鄉—信陽段
G5京昆高速山西襄汾—陜西韓城—西安段、陜西洋縣—寧強段、四川冕寧境內路段
G7京新高速新疆達坂城—烏魯木齊段
G1111鶴哈高速黑龍江綏化境內路段
G15沈海高速山東嵐山—江蘇贛榆段
G1511日蘭高速山東菏澤—河南蘭考段
G22青蘭高速甘肅定西—蘭州段
G30連霍高速河南民權—陜西潼關—寶雞段、甘肅天水—蘭州段
G35濟廣高速山東菏澤—魯豫省界段
G36寧洛高速河南週口—洛陽段
G40滬陜高速河南信陽—豫陜省界—陜西藍田—西安段
G45大廣高速河南新鄉—平輿段
G55二廣高速山西晉城—河南濟源—豫鄂省界—湖北襄陽—宜城段
G5512晉新高速山西晉城—晉豫省界—河南焦作—新鄉段
G65包茂高速陜西洛川—西安段
G70福銀高速湖北棗陽—鄂陜省界—陜西藍田—寧甘省界—寧夏固原段
G75蘭海高速蘭州—甘肅臨洮段
長濟高速河南長垣—濟源段
蘭南高速河南蘭考—南陽段
鄭少洛高速鄭州—河南洛陽段
商周高速河南商丘—週口段
新陽高速河南新蔡—泌陽段
永登高速河南鹿邑—登封段
鄭石高速鄭州—河南魯山段
成灌高速四川都江堰境內路段
105國道山東金鄉—單縣段
106國道河南蘭考—新蔡段
107國道河南新鄉—豫鄂省界段
108國道山西襄汾—陜西韓城—周至段、陜西洋縣—寧強段、四川劍閣境內路段、四川滎經—冕寧段
109國道青海崑崙山口—五道梁段、青海雁石坪—唐古拉山口段
111國道黑龍江嫩江—內蒙古大楊樹段
201國道黑龍江鶴崗境內路段
202國道黑龍江黑河—明水段
203國道黑龍江明水境內路段
204國道山東東港—嚕蘇省界—江蘇贛榆段
205國道山東郯城境內路段
206國道山東蒼山—棗莊段
207國道山西晉城—晉豫省界—河南吉利—汝州段、河南鎮平—豫鄂省界—湖北襄樊段
209國道山西鄉寧—河南三門峽—陜縣段、河南西坪—豫鄂省界—湖北鄖縣—房縣段
210國道陜西洛川—西安段、陜西寧陜—石泉段
211國道甘肅合水—甘陜省界—陜西旬邑—西安段
212國道蘭州—甘川省界段
213國道甘肅臨夏—甘川省界—四川若爾蓋—都江堰段
214國道青海下拉秀—青藏省界—西藏類烏齊—藏滇省界—雲南德欽—虎跳峽段
216國道新疆阿勒泰—巴侖臺段
217國道新疆阿勒泰—庫車段
218國道新疆伊寧—鞏乃斯溝段
219國道新疆柯克亞—大紅柳灘段
220國道山東菏澤—魯豫省界—河南蘭考—鄭州段
221國道黑龍江富錦—同江段
222國道黑龍江綏化—伊春段
309國道山西臨汾境內路段、寧夏西吉—寧甘省界—甘肅甘溝驛—蘭州段
310國道江蘇沙河—港上段、河南民權—陜西潼關—寶雞段、甘肅天水境內路段
311國道河南太康—魯山段、河南西峽境內路段
312國道河南羅山—陜西商南段、陜西藍田—甘肅涇川—寧夏隆德—甘肅靜寧—蘭州段、新疆鄯善境內路段、新疆達坂城—伊寧段
314國道烏魯木齊—新疆達坂城段、新疆布倫口—紅其拉甫口岸段
316國道湖北棗陽—陜西白河—安康段、陜西石泉—鳳縣段、甘肅徽縣境內路段、甘肅甘谷—蘭州段
317國道四川都江堰—西藏江達—巴達段
318國道四川天全—西藏芒康—然烏段、西藏排龍—工布江達段
327國道山東菏澤—巨野段、山東臨沭境內路段
受霧影響的主要路段有:
G2京滬高速江蘇淮安—泰興段
G4京港澳高速湖南開慧—長沙段
G15沈海高速江蘇東臺—如皋段
G20青銀高速山東淄博—濟南段
G25長深高速山東廣饒—青州段、江蘇漣水—洪澤段
G2513淮徐高速江蘇淮安—泗陽段
G40滬陜高速江蘇九華—泰興段
G60滬昆高速貴州清鎮—鎮寧段寧靖鹽高速江蘇興化—泰州段宿淮高速江蘇淮安—建湖段濱博高速山東淄博境內路段長瀏高速長沙境內路段
106國道湖北通城—湖南平江段
107國道湖南新市—長沙段、湖南衡陽境內路段
204國道江蘇阜寧境內路段、江蘇東臺—如皋段
205國道山東高城—周村段、江蘇淮安境內路段
220國道山東濟陽—濟南段
308國道山東淄博—濟南段
309國道山東淄博—濟南段
320國道貴州清鎮—鎮寧段
322國道湖南衡陽—祁陽段
328國道江蘇揚州—海安段
六、全國鐵路交通氣象影響預報
30日中午至31日中午,
受大雪影響:
普速:寶成(任家灣-聶家灣)、隴海(元龍-磐安鎮)。
受中雪影響:
普速:寶成(寶雞-楊家灣)、隴海(故縣-定西)。
受小雪影響:
普速:京包(昌平-三堡)、京廣(忠義-焦莊)、蘭新(阿拉山口一場-阿拉山口)、夏官營隴海場夏官營客(夏官營客所-夏官營隴海場)、沈大(大連-石河)、濱綏(阿城-海林)、焦柳(月山-蒲山店)、隴海(謝集-駱駝巷)、青藏(納赤臺-聯通河)。
高速:京包客專(昌平-八達嶺長城)、京廣高速(新鄉東-駐馬店西)、沈大高速(大連北-金普)。
受雨夾雪影響:
普速:京九(梁堤頭-三堂集)、京廣(西平-東雙河)、寶成(寶雞-昭化)、廣元西寶成貨聯(起點-廣元南)、焦柳(董莊-朱市)、襄渝(老河口東-花樓壩)、隴海(虞城縣-坊塘鋪)。
高速:京廣高速(漯河西-孝感北)。
受7級及以上大風影響:
高速:南昆客專(膩革龍-彌勒)、滬昆高速(盤州-曲靖北)。
普速:成昆(溫泉-昆明西)、滬昆(宣威-曲靖)、青藏(可可西裏-柳吾所)。
受大霧到濃霧影響:
普速:蘭新(樂土驛-沙灣縣)、成昆(溫泉-昆明)、襄渝(老河口東-黃家營)、隴海(穆溝-偃師)。
受中度到重度霾影響:
普速:京廣(黃粱夢-周家坳)、蘭新(三坪-奎屯東)、包蘭(包頭東-西幹)、滬昆(向韶-渠江)、焦柳(月山-王集)、襄渝(老河口東-高興)、隴海(謝集-寶雞)。
高速:京包客專(臺閣牧-包頭)、京廣高速(邢台東-孝感北)、滬昆高速(韶山南-溆浦南)。
七、全國機場氣象影響預報
30日中午至31日中午,新疆北部、內蒙古中西部、山西北部、河北、北京、天津、遼寧、雲南、貴州、廣西、湖南、江西、湖北等地中低空空域有輕度顛簸;新疆北部、內蒙古東北部、黑龍江、北京、天津、陜西南部、河南、湖北等地低空空域有積冰條件。
30日中午至31日中午,哈爾濱、西安、鄭州、烏魯木齊等機場先後有小雪;31日淩晨至早間,雷州半島、海南東部地區受海霧低雲的影響,其中海口機場有800米的大霧。

八、長江幹線航道氣象影響預報
30日白天,長江幹線四川、重慶部分航段受霧霾影響,能見度低。湖北部分航段有5~7級陣風。低能見度影響航段:宜賓-重慶;大風影響航段:三峽-宜昌。
30日夜間,長江幹線四川、重慶、湖北、江西部分航段受雨霧影響,能見度低。湖北、江西、安徽部分航段有5~7級陣風。低能見度影響航段:宜賓-重慶、重慶-三峽、三峽-宜昌、宜昌-荊州、荊州-岳陽、岳陽-武漢、武漢-九江;大風影響航段:三峽-宜昌、宜昌-荊州、九江-安慶。
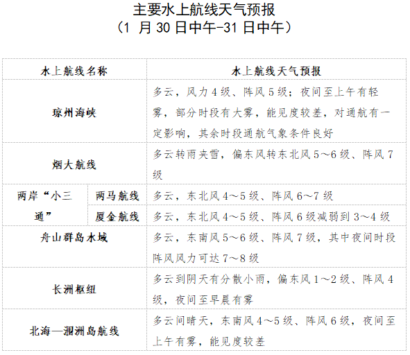
九、瓊州海峽天氣預報
30日中午到31日中午,瓊州海峽多雲,早晚時段有輕霧或霧,風力5級、陣風6級,有霧時瓊州海峽航段能見度差,對通航有一定影響,其餘時段通航氣象條件良好。

十、關注與建議
中東部地區將有大範圍雨雪天氣過程,陜西、湖北、河南等地部分地區有暴雪災害中高風險;部分高速公路部分路段交通安全管控風險高,易導致道路通行阻斷或擁堵中東部地區有較大範圍雨雪過程, 甘肅、陜西、河南和湖北等地有暴雪災害中高風險,建議及時清除積雪結冰,加強交通安全、城市運作以及春節文化活動安全管理工作;瓊州海峽、北部灣北部海域和華南沿海部分時段有大霧,航運注意加強交通安全管理。
