春運2025丨春運氣象服務專報(1月31日)
一、全國天氣實況
昨日(1月30日),甘肅東南部、陜西中部、河南中西部、新疆西北部等地出現小到中雪或雨夾雪,甘肅天水、新疆塔城和伊犁等局地大雪(5~9毫米)。31日8時,甘肅東南部、陜西中部、河南中西部等地積雪深度2~8釐米,河南洛陽局地11釐米;湖南中部、廣西東北部等地出現小到中雨,局地大雨。
二、全國天氣預報
甘肅陜西河南湖北等地部分地區有較強降雪。預計1月31日下午至2月2日,甘肅、陜西南部、河南中南部、湖北西北部、四川西北部等地有小到中雪或雨夾雪,甘肅南部、陜西南部、河南西南部、湖北西北部等地有大雪、局地暴雪(10~15毫米),上述大部地區新增積雪深度2~5釐米,局地8釐米以上。另外,新疆西北部、內蒙古東北部、吉林、黑龍江等地有小到中雪。南方大部地區有小到中雨,局地大雨。
2月2日至3日冷空氣影響中東部地區。大部氣溫下降4~6℃,西北地區東南部、華北北部、東北地區、江南東部、華南等地下降6~8℃,北方地區有4~5級風,陣風7~8級;東部和南部海域有6~8級、陣風9級大風。
具體天氣預報如下:
1月31日下午至夜間,新疆北部、甘肅東南部、青海東南部、陜西南部、河南中南部、湖北西北部、四川西北部等地有小到中雪或雨夾雪,局地有大到暴雪(10~12毫米,見圖1)。江淮南部、江南東北部有小到中雨,局地大雨。

圖1 全國降水量預報圖(1月31日14時-2月1日08時)
2月1日,新疆西北部和東部、甘肅北部和東部、陜西南部、河南中南部、湖北西北部等地有小雪或雨夾雪,甘肅東南部、陜西南部、河南南部和西部、湖北西北部等地部分地區有中到大雪(5~7毫米,見圖2)。

圖2 全國降水量預報圖(2月1日08時-2日08時)
三、北京地區天氣預報
未來兩天,北京地區天氣以陰為主;近地面濕度增大,能見度有所下降,夜間最低能見度3~6公里;白天最高氣溫1℃左右,夜間最低氣溫-6~-5℃。具體預報見附表:

四、海上天氣預報
31日午後至夜間,黃海中部和南部、東海大部、南海東北部、巴士海峽有6~7級、陣風8級的偏東到東北風。31日夜間至早晨,北部灣、瓊州海峽有大霧,能見度不足1公里,瓊州海峽部分時段有能見度不足500米的間歇性濃霧;南海西北部有輕霧,能見度不足10公里。
2月1日白天至夜間,黃海中部和南部、東海大部有6~7級、陣風8級的旋轉風,東海北部部分海域風力可達8級、陣風9級,台灣以東洋面有6~7級、陣風8級偏北風。2月1日夜間至2日上午,瓊州海峽、廣東沿岸海域、北部灣有輕霧,能見度不足10公里,廣東中西部沿岸海域、北部灣北部有大霧,能見度不足1公里,瓊州海峽和廣西沿岸海域有能見度不足500米的濃霧。
五、全國公路交通影響預報
1月31日14時至2月1日14時,新疆北部、黑龍江北部、川西高原北部、西北地區東南部、江漢北部、黃淮西部等地部分道路受降雪或雨夾雪影響,發生道路濕滑、結冰、積雪的風險較高;西藏東南部、湖北中南部、湖南、江西、安徽中西部、江淮、江漢大部、江南大部、西南地區東部、華南北部等地部分道路受降雨影響,發生道路濕滑的風險較高;河南西部、山東南部、江蘇西北部、安徽北部、四川東部、重慶西北、貴州西南部、雲南東部等地局地道路防範低能見度對交通出行的影響(見圖3)。

圖3 全國公路氣象預報圖(1月31日14時至2月1日14時)
主要公路路段氣象影響預報
(1月31日14時-2月1日14時)
受大到暴雪影響的主要路段有:
218國道新疆葉爾根境內路段
受小到中雪或雨夾雪影響的主要路段有:
G4京港澳高速鄭州—豫鄂省界段
G5京昆高速陜西戶縣境內路段、陜西寧強境內路段
G7京新高速新疆小草湖—烏魯木齊段
G1011哈同高速黑龍江方正境內路段
G1511日蘭高速山東菏澤—河南蘭考段
G20青銀高速山東淄博—鄒平段
G30連霍高速河南夏邑—開封段、河南偃師—陜西潼關段、西安—陜西眉縣段
G35濟廣高速魯豫省界—河南商丘段
G36寧洛高速河南週口—洛陽段
G40滬陜高速河南信陽—豫陜省界—陜西藍田—西安段
G45大廣高速河南開封—息縣段
G55二廣高速河南洛陽—豫鄂省界—湖北襄陽—宜城段
G65包茂高速西安境內路段
G70福銀高速湖北襄陽—鄂陜省界—陜西藍田—西安段
蘭南高速河南蘭考—南陽段
鄭少洛高速鄭州—河南洛陽段
商周高速河南商丘—週口段
新陽高速河南平輿—泌陽段
永登高速河南鹿邑—登封段
鄭石高速鄭州—河南南召段
105國道山東金鄉—河南商丘段
106國道河南蘭考—淮陽段
107國道鄭州—豫鄂省界段
108國道西安—陜西佛坪段、四川石棉境內路段
202國道黑龍江黑河—孫吳段
205國道山東周村—博山段
207國道河南登封—豫鄂省界—湖北襄樊段
209國道山西平陸—河南三門峽—陜縣段、河南西坪境內路段、湖北鄖縣—十堰段
210國道西安—陜西寧陜段、陜西鎮巴—陜川省界—四川萬源段
212國道甘肅岷縣—甘川省界段
213國道甘肅碌曲—甘川省界—四川若爾蓋—鎮坪段、四川汶川境內路段
215國道甘肅阿克塞—民主段
216國道新疆阿勒泰—巴侖臺段
217國道新疆阿勒泰—阿格段
218國道新疆伊寧—木斯段、新疆那拉提—巴侖臺段
220國道魯豫省界—河南蘭考—鄭州段
221國道黑龍江方正境內路段、黑龍江同江境內路段
222國道黑龍江慶安—伊春段
307國道河北新村境內路段
308國道濟南境內路段
309國道山東青州—濟南段
310國道河南商丘—鄭州段、河南滎陽—陜西潼關段、西安—陜西眉縣段
311國道河南太康—魯山段、河南太平—西峽段
312國道河南羅山—陜西商南—丹鳳段、陜西藍田—西安段、甘新省界境內路段、新疆鄯善—烏魯木齊段、新疆石河子—伊寧段
314國道烏魯木齊—新疆庫米什段、新疆達布達爾—紅其拉甫口岸段
316國道湖北棗陽—陜西白河—旬陽段、陜西留壩—甘肅兩當—徽縣段
317國道四川汶川—石裏段、四川馬尼干戈—柯洛洞段
318國道四川瀘定境內路段、西藏八宿—百巴段
受霧影響的主要路段有:
G3京臺高速山東滕州境內路段、江蘇徐州境內路段
G2513淮徐高速江蘇徐州境內路段
G30連霍高速江蘇張莊寨境內路段
G60滬昆高速貴州盤縣—雲南富源段
G65包茂高速陜西柞水境內路段
G85渝昆高速重慶—四川隆昌段
G93成渝環線重慶璧山—重慶段
104國道山東滕州境內路段
209國道河南盧氏境內路段
310國道安徽楊樓—碭山段
311國道安徽蕭縣—青龍集段、河南車村境內路段
312國道陜西商洛境內路段、烏魯木齊—新疆昌吉段
319國道重慶—四川安岳段
320國道貴州晴隆—盤縣段
321國道廣西荔浦境內路段、四川隆昌境內路段
323國道廣西頭排境內路段
326國道黔滇省界—雲南宣威段
六、全國鐵路交通氣象影響預報
31日中午至2月1日中午,
受中到大雪影響:
普速:京廣(西平-駐馬店)、蘭新(阿拉山口一場-阿拉山口)、焦柳(南召-南陽疏解區)、襄渝(白河東-冷水)。
高速:京廣高速(漯河西-明港東)、蘭新客專(小草湖西-鄯善北)。
受小雪影響:
普速:京九(田水井-路局界)、京廣(鄭州-焦莊)、蘭新(十三間房-阿拉山口)、南疆(吐魯番-和碩)、寶成(紅花鋪-白水江)、焦柳(孟津-董莊)、隴海(謝集-孟垣)。
高速:京廣高速(鄭州東-駐馬店西)、蘭新客專(紅層南-烏動車所)。
受雨夾雪影響:
普速:京九(曹縣-路局界)、京廣(大劉莊-廣水)、京滬(兩下店-界河)、寶成(虞關-王家沱)、焦柳(南陽-宜城)、襄渝(老河口東-花樓壩)、隴海(碭山-眉縣)。
高速:京廣高速(駐馬店西-孝感北)。
受7級及以上大風影響:
普速:蘭新(了墩-紅臺)、青藏(小南川-拉薩西)。
高速:蘭新客專(紅層南-小草湖西)、南昆客專(膩革龍-彌勒東)。
受大霧到濃霧影響:
普速:蘭新(烏魯木齊南普-沙灣縣)、包蘭(西大灘-暖泉)、滬昆(天龍-麼鋪)、滬蓉(宜昌東線路所-三星)、襄渝(三匯壩-興隆場)。
高速:蘭新客專(烏魯木齊南-烏動車所)、滬昆高速(芷江-關嶺)、滬蓉(宜昌東線路所-三星)。
受中度到重度霾影響:
普速:京廣(李家寨-花園)、蘭新(昌吉-奎屯東)、包蘭(惠農-西幹)、隴海(羅敷-寶雞)。
高速:京廣高速(信陽東-橫店東)。
七、全國機場氣象影響預報
31日中午至2月1日中午,內蒙古中部、吉林、遼寧、山西北部、河北中北部、北京、天津、雲南、貴州、湖北東南部、安徽南部、湖南、江西、浙江、上海等地的中低空空域有輕度顛簸;新疆北部、甘肅南部、內蒙古中東部、黑龍江北部、河北北部、北京、天津、陜西南部、山西南部、山東南部、河南、湖北北部、安徽北部、江蘇北部等地的低空空域有積冰條件。
31日中午至2月1日中午,烏魯木齊、鄭州等機場有小雪; 2月1日淩晨至早間,雷州半島、海南東部地區受低雲和海霧影響,海口機場有800米的大霧。

八、長江幹線航道氣象影響預報
31日白天,長江幹線四川、重慶、湖北、江西、安徽、江蘇大部航段受雨霧影響,能見度低。湖北、江西、安徽部分航段有5到7級陣風。低能見度影響航段:宜賓-重慶、重慶-三峽、三峽-宜昌、宜昌-荊州、荊州-岳陽、岳陽-武漢、武漢-九江、九江-安慶、安慶-南京、南京-太倉;大風影響航段:三峽-宜昌、宜昌-荊州、荊州-岳陽、岳陽-武漢、九江-安慶。
31日夜間,長江幹線四川、重慶、湖北、江西、安徽、江蘇大部航段受雨霧影響,能見度低。湖北、江西、安徽、江蘇部分航段有5到7級陣風。低能見度影響航段:宜賓-重慶、重慶-三峽、三峽-宜昌、宜昌-荊州、荊州-岳陽、岳陽-武漢、武漢-九江、九江-安慶、安慶-南京、南京-太倉;大風影響航段:三峽-宜昌、宜昌-荊州、荊州-岳陽、岳陽-武漢、九江-南京、南京-太倉。
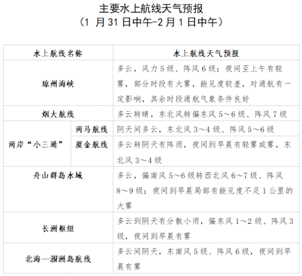
九、瓊州海峽天氣預報
1月31日中午至2月1日中午,瓊州海峽多雲,早晚時段有輕霧或霧,風力5級、陣風6級,有霧時瓊州海峽航段能見度差,對通航有一定影響,其餘時段通航氣象條件良好。

十、關注與建議
未來三天,中東部有較大範圍雨雪天氣,甘肅、陜西、河南、湖北等地部分地區將有較強降雪,恰逢春運出行高峰時段,建議加強交通、城市運作等安全管理工作;瓊州海峽、北部灣北部海域、廣東西部沿海有大霧,航運注意交通安全管理。
