春運2025丨春運氣象服務專報(2月1日)
一、全國天氣實況
(1)河南湖北新疆等地出現雨雪天氣
昨日(1月31日),河南中南部、湖北北部、山東西南部及新疆北部、青海東南部、川西高原北部等地部分地區出現小到中雪或雨夾雪,河南信陽和南陽、新疆伊犁等地局地大雪。
(2)廣西湖南江西浙江等地出現中到大雨
廣西東北部、廣東東部沿海、湖南西南部和東北部、江西北部、安徽南部、江蘇南部、上海、浙江北部等地部分地區出現中到大雨,局地暴雨。另外,西藏、青海南部、川西高原、雲南西北部等地出現7~9級陣風。
二、全國天氣預報
2月1日至2日,甘肅、陜西南部、河南南部、湖北西北部及川西高原北部、新疆北部等地有小到中雪或雨夾雪,甘肅中部局地大雪(5~7毫米);南方大部地區有小到中雨。2日至3日,將有一股冷空氣影響中東部地區,大部氣溫下降4~6℃,西北地區東南部、華北北部、東北地區、江南東部、華南等地部分地區下降6~8℃,北方地區伴有4~5級風,陣風7~8級。東部和南部海域有6~8級、陣風9級大風。
預計,1日夜間至2日上午,河北中南部、湖北北部、四川盆地西部和南部、重慶西部等地的部分地區有大霧(見圖1)。另外,1日,河北中南部沿山、汾渭平原中南部等地的部分地區有輕至中度霾。2日,受煙花炮竹燃放影響,中東部地區部分城市有輕至中度霾,局地重度霾。

圖1 全國霧預報圖(2月1日14時-2日14時)
未來兩天具體預報如下:
2月1日14時至2日08時,新疆沿天山地區和南疆西部山區、西藏西部和東南部、青海北部、甘肅大部、陜西南部、河南中南部、湖北西北部等地部分地區有小雪或雨夾雪。江淮中西部、江漢南部、江南、西南地區東部、華南北部、台灣島等地部分地區有小到中雨。內蒙古中部和西北部、遼東半島、山東半島、浙江北部和東部、西藏大部等地有4~6級風,其中,西藏中西部等地部分地區有7~9級風(見圖2)。

圖2 全國降水量預報圖(2月1日14時-2日08時)
2月2日08時至3日08時,內蒙古東北部、黑龍江大部、吉林東北部、新疆北部、青海東北部、甘肅中東部、陜西中部、川西高原東部等地部分地區有小雪或雨夾雪,其中,青海東北部、甘肅中部和東南部等地局地有中到大雪(5~7毫米)。江淮西南部、江漢南部、江南、西南地區東部、雲南東部、華南大部、台灣島等地部分地區有小到中雨。內蒙古中部、遼東半島、河北北部、天津、山東半島、浙江北部和東部、青海東部、西藏大部等地有4~6級風,其中,西藏中西部和浙江東北部沿海等地部分地區有6~8級風(見圖3)。

圖3 全國降水量預報圖(2月2日08時-3日08時)
三、北京地區天氣預報
預計,未來兩天北京地區天氣以陰天到多雲為主;2月1日近地面濕度增大,有零星小雪,能見度有所下降,夜間最低能見度3~6公里;2日受冷空氣影響,有3級左右偏北風,陣風5、6級,能見度轉好;期間白天最高氣溫1~4℃,夜間最低氣溫-6~-5℃具體天氣預報見附表。

四、海上天氣預報
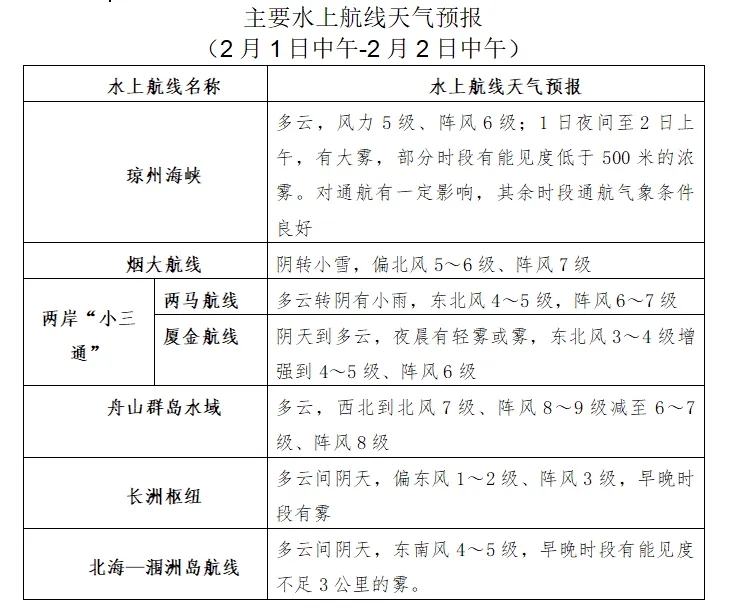
預計2月1日午後至夜間,黃海中部和南部海域、東海大部海域、台灣海峽、台灣以東洋面、南海東北部海域、巴士海峽將有6~7級、陣風8級的偏北或東北風,其中黃海東南部和東海東北部的部分海域風力可達8級、陣風9級。1日夜間至2日上午,瓊州海峽、廣西沿岸海域、雷州半島東部沿岸海域將有能見度不足1公里的大霧,其中瓊州海峽部分時段將有能見度不足500米的間歇性濃霧。北部灣北部海域、南海西北部海域將有輕霧,能見度不足10公里。
2日白天至夜間,渤海、渤海海峽、黃海大部海域、東海大部海域、台灣海峽、台灣以東洋面、巴士海峽、南海北部海域、北部灣將有6~7級、陣風8級的西北或東北風。2日夜間至3日上午,瓊州海峽、雷州半島東部沿岸海域將有輕霧,能見度不足10公里。
五、全國公路交通影響預報
預計2月1日14時至2日14時,內蒙古東北部、黑龍江西北部、吉林西部、新疆北部、西藏東南部、青海北部和東部、甘肅大部、寧夏西南部、陜西南部、河南中南部、湖北西北部、安徽西部、川西高原東北部等地部分道路受降雪或雨夾雪影響,發生道路濕滑、結冰、積雪的風險較高;西藏東南部、湖北中南部、湖南、江西、安徽中西部、江淮中西部、江漢南部、江南、西南地區東部、華南北部和西部等地部分道路受降雨影響,發生道路濕滑的風險較高;河北中部和南部、湖北北部和東南部、四川東部、重慶西部、貴州西部等地局地道路需防範低能見度對交通出行的影響(見圖4)。

圖4 全國公路氣象預報圖(2月1日14時至2日14時)
主要公路路段氣象影響預報
(2月1日14時-2日14時)
受小到中雪或雨夾雪影響的主要路段有:
G3京臺高速安徽廬江境內路段
G4京港澳高速河南臨潁—豫鄂省界段
G5京昆高速陜西戶縣—漢中段
G6京藏高速冀蒙省界境內路段、甘肅白銀—青海民和—樂都段
G7京新高速冀蒙省界境內路段、新疆小草湖境內路段、烏魯木齊境內路段
G10綏滿高速哈爾濱—黑龍江大慶段
G1011哈同高速哈爾濱—黑龍江勝利段
G1111鶴哈高速黑龍江綏化—哈爾濱段
G22青蘭高速甘肅定西—蘭州段
G30連霍高速西安—甘肅北道—安西段
G36寧洛高速河南週口—寶豐段
G40滬陜高速皖豫省界—河南光山—內鄉段、豫陜省界—陜西藍田段
G4212合安高速安徽廬江境內路段
G45大廣高速河南週口—豫鄂省界段
G55二廣高速河南南召—豫鄂省界—湖北襄陽—宜城段
G65包茂高速西安—陜西柞水段
G70福銀高速湖北棗陽—鄂陜省界—陜西藍田段
G75蘭海高速蘭州—甘肅臨洮段
張石高速河北張北境內路段
蘭南高速河南平頂山—南陽段
商周高速河南週口境內路段
新陽高速河南新蔡—泌陽段
鄭石高速河南寶豐—南召段
102國道吉林扶余—黑龍江雙城—哈爾濱段
105國道安徽六安—霍山段
106國道河南項城—潢川段
107國道河南漯河—豫鄂省界段
108國道西安—陜西寧強段
109國道甘肅白銀—青海民和—樂都段
110國道冀蒙省界—內蒙古興和段
111國道內蒙古烏蘭浩特境內路段、黑龍江泰來境內路段
202國道黑龍江青岡—黑吉省界段
203國道黑龍江安達—吉林松原段
206國道合肥—安徽桐城段
207國道內蒙古太仆寺旗—蒙冀省界—河北張北段、河南南召—豫鄂省界—湖北襄樊段
209國道山西五寨—岢嵐段、河南盧氏—豫鄂省界—湖北鄖縣—房縣段
210國道西安—陜西鎮巴段
212國道蘭州—甘肅隴南段
213國道蘭州—甘川省界—四川若爾蓋—汶川段
215國道甘肅阿克塞—甘青省界—青海魚卡—大柴旦段
216國道新疆阿勒泰—切爾克齊段、烏魯木齊境內路段
217國道新疆阿勒泰—布爾津段、新疆克拉瑪依—喬爾瑪段
218國道新疆那拉提境內路段
221國道哈爾濱—黑龍江勝利段
222國道哈爾濱—黑龍江綏化段
227國道青海青石咀—青甘省界—甘肅民樂—張掖段
301國道黑龍江帽兒山—安達段
302國道吉林前郭爾羅斯—內蒙古烏蘭浩特段
309國道甘肅甘溝驛—蘭州段
310國道西安—陜甘省界—甘肅北道—天水段
311國道河南襄城—太平段
312國道安徽六安—皖豫省界段、河南潢川—鎮平段、陜西商南—藍田段、寧夏隆德—甘肅靜寧—安西段、新疆鄯善境內路段、烏魯木齊—新疆精河段
314國道新疆托克遜—庫米什段
315國道青海大柴旦—一里坪段
316國道湖北棗陽—陜西白河—甘肅兩當—蘭州段
317國道四川汶川—理縣段
318國道四川瀘定境內路段、西藏波密—林芝段
受霧影響的主要路段有:
G3京臺高速安徽休寧境內路段
G4京港澳高速河北涿州—保定段、石家莊—河北邢臺段
G5京昆高速河北涿州—保定段、四川雅安境內路段
G18榮烏高速河北霸州—徐水段
G20青銀高速石家莊境內路段
G35濟廣高速安徽亳州境內路段
G40滬陜高速河南西峽境內路段
G42滬蓉高速湖北宜昌境內路段
G50滬渝高速湖北宜昌境內路段
G56杭瑞高速杭州境內路段
G60滬昆高速貴州平壩—安順段、貴州晴隆—雲南富源段
G65包茂高速重慶境內路段、重慶界石境內路段
G75蘭海高速重慶北碚—綦江段
G76廈蓉高速四川瀘州—隆昌段
G85渝昆高速重慶—重慶永川段、四川宜賓境內路段
G93成渝環線重慶璧山—四川雅安—名山段
邢臨高速河北邢臺境內路段
保滄高速河北保定境內路段
鄭少洛高速河南登封境內路段
永登高速河南登封境內路段
隨岳高速湖北隨州境內路段
長瀏高速湖南瀏陽境內路段
105國道安徽亳州境內路段
106國道河北固安—任丘段、湖北通山境內路段
107國道河北涿州—保定段、石家莊—河北邢臺段
108國道四川雅安—滎經段
112國道天津—河北霸州—高碑店段
205國道安徽譚家橋境內路段
207國道河南登封境內路段
210國道重慶—重慶綦江段
212國道重慶境內路段
308國道石家莊境內路段
311國道安徽亳州—河南鹿邑段、河南西峽境內路段
312國道河南內鄉—西峽段
316國道湖北隨州境內路段
318國道安徽青陽境內路段、湖北猇亭境內路段、四川雅安境內路段
319國道長沙境內路段、重慶—重慶銅梁段
320國道貴州清鎮—平壩段、貴州關嶺—盤縣段
321國道四川敘永—納溪段
324國道貴州安龍境內路段
六、全國鐵路交通氣象影響預報
1日中午至2日中午,
受中雪影響:
普速:蘭渝(渭源-臨江鋪)、南疆(伯信特-塔塔爾)、寧西(鐵峪鋪-內鄉)、浩吉(五里川-內鄉西)、襄渝(花果-蜀河)、隴海(渭南鎮-鴛鴦鎮)。
受小雪影響:
普速:蘭新(蘭州西普速場-阿拉山口)、包蘭(柳家莊-蘭州東)、南疆(托克遜-焉耆)、濱洲(肇東-大慶東)、焦柳(臨汝鎮-寶豐)、隴海(張茅-蘭州西普速場)。高速:京哈高速(扶余北-雙城北)、蘭新客專(蘭州西(高)-烏動車所)。
受雨夾雪影響:
普速:京九(淮濱-新縣)、京廣(長葛-廣水)、寶成(寶雞-滅火溝)、焦柳(商酒務-朱市)、襄渝(老河口東-麻柳)、隴海(張茅-三陽川)。高速:京廣高速(二郎廟線路所-孝感北)、滬蓉(南分路-墩義堂)。
受7級及以上大風影響:
普速:蘭新(了墩-紅臺)、青藏(剛察-拉薩西)。高速:蘭新客專(紅層南-小草湖西)。
受大霧到濃霧影響:
普速:京九(南宮東-泗店)、京廣(橫溝橋-官塘驛)、京滬(晏城-張夏)、蘭新(昌吉-石河子)、寶成(李家河-虞關)、滬昆(天龍-麼鋪)、滬蓉(南分路-宜昌南)、襄渝(達州-廣安)。高速:京廣高速(咸寧北-赤壁北)、京滬高鐵(德州東-泰安)、滬昆高速(醴陵東-富源北)、滬蓉(南分路-宜昌南)。
受中度到重度霾影響:
普速:京九(固安-西張店)、京哈(玉田縣-唐山北)、京哈唐包聯(唐山北-豐潤西)、京廣(高碑店-岳陽北)、京滬(安定-北倉)、寶成(寶雞-紅花鋪)、焦柳(月山-枝城)、襄渝(老河口東-冷水)、隴海(沙塘-石家灘)。高速:京哈(秦皇島-東戴河)、京哈高速(姚家窩堡-瀋陽西)、京廣石太高速聯(石家莊高速場-北降壁線路所)、京廣高速(涿州東-岳陽東)、京滬高鐵(北京南-京津線路所)、滬蓉(渭沱-三星)。
七、全國機場氣象影響預報
預計1日中午至2日中午,內蒙古中部、吉林、遼寧、河北、北京、天津、山西北部、山東北部、雲南、貴州、廣西、湖南、江西、浙江等地的中低空空域有輕度顛簸;新疆北部、甘肅、寧夏、內蒙古中東部、黑龍江、吉林、遼寧、河北北部、北京、天津、陜西南部、山西南部、山東南部、河南、湖北北部、安徽北部等地的低空空域有積冰條件。
1日中午至2日中午,西寧、蘭州等機場有小雪;2日淩晨至早間,雷州半島、海南東部地區將受海霧低雲的影響,其中,海口機場預計有60~90米高的低雲。

八、長江幹線航道氣象影響預報
1日白天,長江幹線四川、重慶、湖北、江西、安徽、江蘇大部航段受雨霧影響,能見度低。湖北、江西、安徽、江蘇部分航段有5~7級陣風。低能見度影響航段:宜賓-重慶、重慶-三峽、三峽-宜昌、宜昌-荊州、荊州-岳陽、岳陽-武漢、武漢-九江、九江-安慶、安慶-南京、南京-太倉;大風影響航段:三峽-宜昌、宜昌-荊州、荊州-岳陽、岳陽-武漢、九江-南京、南京-太倉。
1日夜間,長江幹線四川、重慶、湖北、江西、安徽、江蘇大部航段受雨霧影響,能見度低。湖北、江西、安徽、江蘇部分航段有5到7級陣風。低能見度影響航段:宜賓-重慶、重慶-三峽、三峽-宜昌、宜昌-荊州、荊州-岳陽、岳陽-武漢、武漢-九江、九江-安慶、安慶-南京、南京-太倉;大風影響航段:三峽-宜昌、宜昌-荊州、荊州-岳陽、岳陽-武漢、九江-南京、南京-太倉。
九、瓊州海峽天氣預報
預計1日中午到2日中午,瓊州海峽,多雲,早晚時段有輕霧或霧,部分時段不足500米,風力5級、陣風6級,有霧時瓊州海峽航段能見度差,對通航有一定影響。

十、關注與建議
今明兩天甘肅、陜西、河南、湖北等地仍有雨雪天氣,建議繼續做好交通安全管理及春節文化活動管理工作。瓊州海峽、華南沿岸海域關注大霧對航運影響。2日至3日冷空氣將影響中東部地區,氣溫下降明顯,北方伴有大風天氣,建議做好簡易設施防風加固工作;東部和南部海區風力較大,注意對海上交通的危害。
