春運2025丨春運氣象服務專報(2月2日)
一、全國天氣實況
河南湖北安徽等地出現小到中雪。昨日(2月1日),河南中南部、湖北北部、安徽西南部及新疆西北部等地部分地區出現小到中雪或雨夾雪,湖北襄陽、安徽安慶等地局地大雪。內蒙古西部、甘肅中部、青海、川西高原、雲南中北部及西藏等地出現6~9級陣風。
二、全國天氣預報
2日至3日冷空氣影響中東部地區。大部氣溫下降4~6℃,西北地區東南部、華北北部、東北地區、江南東部、華南等地部分地區下降6~8℃;北方地區伴有4~5級風,陣風7~8級;東部和南部海域有6~8級、陣風9級大風。江南、華南等地仍有小雨,甘肅、黑龍江等地的部分地區有小到中雪。預計2日夜間至3日上午,新疆天山北部、重慶西部、湖北北部、湖南北部等地的部分地區有大霧(見圖1)。

圖1全國霧預報圖(2月2日14時-3日14時)
未來兩天具體預報如下:
2日14時至3日08時,新疆北部、青海東北部、甘肅、黑龍江西北部和中東部、吉林東部等地部分地區有小雪或雨夾雪,甘肅河西局地有中雪。西南地區東部、江漢南部、江淮西部、江南、華南大部、台灣島等地有小雨。西藏、內蒙古中西部、遼東半島、山東半島等地有4~6級風,其中,西藏北部的部分地區有7~8級風(見圖2)。

圖2全國降水量預報圖(2月2日14時-3日08時)
3日08時至4日08時,新疆北部、西藏西南部、內蒙古東北部、黑龍江北部和中東部、吉林東部、山東半島北部、貴州西北部等地部分地區有小到中雪或雨夾雪。四川盆地東南部、湖南南部、福建大部、廣西中東部和南部、廣東西南部、海南島、台灣島等地有小雨,台灣島東部等地局地有中雨(10~20毫米)。西藏、青海南部、內蒙古中東部、遼東半島、山東半島等地有4~7級風,西藏南部部分地區有7~8級風(見圖3)。

圖3全國降水量預報圖(2月3日08時-4日08時)
三、北京地區天氣預報
預計,未來兩天北京地區天氣以晴為主,風力較大,能見度轉好。受冷空氣影響,2日有3級左右偏北風,陣風5~6級;3日白天有3~4級偏北風,陣風6~7級。期間白天最高氣溫2~4℃,夜間最低氣溫-8~-6℃。具體天氣預報見附表。

四、海上天氣預報
預計2日午後至夜間,黃海大部海域、東海大部海域、台灣海峽、台灣以東洋面、南海東北部海域、巴士海峽將有6~7級、陣風8級的偏北或東北風,其中黃海東南部和東海東北部的部分海域、台灣海峽風力可達8級、陣風9級。2日夜間至3日上午,北部灣北部海域、瓊州海峽海域將有輕霧,能見度不足10公里。3日白天至夜間,渤海、渤海海峽、黃海大部海域、東海大部海域、台灣海峽、台灣以東洋面、巴士海峽、南海大部海域、北部灣將有6~7級、陣風8級西北或東北風,黃海中部和南部、東海北部、台灣海峽、南海北部部分海域風力可達8級、陣風9級。
五、全國公路交通影響預報
預計2日14時至3日14時,吉林東北部、黑龍江中東部、湖北西部、重慶東北部、四川中部、貴州西北部、雲南東北部、陜西東南部、甘肅、青海東北部、寧夏南部等地部分道路受降雪或雨夾雪影響,發生道路濕滑、結冰、積雪的風險較高;西南地區東部、江淮西部、江南、華南等地部分道路受降雨影響,發生道路濕滑的風險較高;河南東南部、湖北北部、湖南北部和東南部、廣西北部、重慶西南部、貴州西部、新疆北部等地局地道路需防範低能見度對交通出行的影響(見圖4)。

圖4 全國公路氣象預報圖(2月2日14時至3日14時)
主要公路路段氣象影響預報
(2月2日14時-3日14時)
受小到中雪或雨夾雪影響的主要路段有:
G5京昆高速四川雅安—冕寧段
G6京藏高速寧夏桃山—寧甘省界—甘肅三灘—青海民和—西寧段
G10綏滿高速黑龍江牡丹江—哈爾濱段
G1011哈同高速哈爾濱—黑龍江佳木斯段
G11鶴大高速黑龍江鶴崗—佳木斯段
G12琿烏高速吉林圖們—延吉段
G2012定武高速寧夏中寧—中衛段
G22青蘭高速甘肅定西—蘭州段
G30連霍高速甘肅北道—高臺段
G70福銀高速寧甘省界—寧夏固原—中寧段
G75蘭海高速蘭州—甘肅臨洮段
G85渝昆高速雲南大關境內路段
G93成渝環線四川雅安—名山段
108國道四川雅安—冕寧段
109國道寧夏中寧—寧甘省界—甘肅三灘—青海民和—西寧段
201國道黑龍江鶴崗—黑吉省界—吉林敦化—露水河段
202國道黑吉省界境內路段
209國道湖北房縣—建始段
210國道陜西寧陜—陜川省界—四川萬源段
212國道蘭州—甘肅隴南段
213國道蘭州—甘肅合作段、四川年朵壩—都江堰段、雲南大關—迤車段
221國道哈爾濱—黑龍江富錦段
222國道黑龍江鐵力—伊春段
227國道西寧—青甘省界—甘肅民樂—張掖段
301國道黑龍江綏芬河—哈爾濱段
302國道吉林琿春—慶嶺段
309國道寧夏西吉—寧甘省界—甘肅甘溝驛—蘭州段
310國道甘肅北道—天水段
312國道甘肅平涼—寧夏隆德—甘肅靜寧—酒泉段
316國道陜西旬陽—石泉段、甘肅天水—蘭州段
317國道四川汶川—米羅亞段
318國道湖北紅岩寺境內路段、四川雅安—瀘定段、西藏林芝境內路段
326國道貴州赫章—黔滇省界—雲南宣威段
受霧影響的主要路段有:
G4京港澳高速河南信陽—豫鄂省界—湖北孝昌段、湖南郴州—宜章段
G40滬陜高速河南光山—信陽段
G45大廣高速河南光山—豫鄂省界段
G65包茂高速重慶界石境內路段
G75蘭海高速重慶境內路段、貴州息烽境內路段
G93成渝環線重慶境內路段
107國道豫鄂省界—湖北孝昌段、湖南郴州—宜章段
209國道湖南通道—湘桂省界段
210國道重慶境內路段、貴州息烽境內路段
216國道新疆阜康—烏魯木齊段
312國道河南潢川—信陽段、烏魯木齊—新疆石河子段
319國道湖南楊溪橋境內路段
326國道貴州金沙境內路段
六、全國鐵路交通氣象影響預報
2日中午至3日中午,受中雪影響:
普速:蘭新(馬家坪-黃羊鎮)。高速:蘭新客專(大通西-山丹馬場)。
受小雪影響:普速:京哈(姚家-哈爾濱)、蘭新(蘭州西普速場-阿拉山口)、包蘭(柳家莊-蘭州東)、濱洲(哈爾濱-海拉爾南)、濱綏(哈爾濱-綏芬河)、隴海(磐安鎮-蘭州西普速場)。高速:京哈高速(德惠西-哈爾濱)、蘭新客專(蘭州西(高)-柳溝南)。
受雨夾雪影響:普速:蘭渝(漳縣-桔柑)、內六(臨江溪-梅花山)、滬昆(六盤水-珠江源)、隴海(元龍-賀家店)。高速:川青(高川-鎮江關)、徐蘭高速(東岔-秦安)、滬昆高速(普安縣-曲靖北)、濰榮高速(文登南-榮成)、煙榮聯絡(芝罘-煙台南)、青煙直通(煙台南-煙臺)、青榮城際(桃村北-榮成)。
受7級及以上大風影響:普速:京包(昌平-王玉莊)、蘭新(黑山湖-五華山)、集通(賁紅線路所-巴彥塔拉)、青藏(雙寨-拉薩西)。高速:京包客專(清河-烏蘭察布)、京廣高速京西聯(北京西-杜家坎線路所)、蘭新客專(嘉峪關南-清泉南)。
受大霧到濃霧影響:普速:京九(路局界-泗店)、京廣(橫溝橋-大托鋪)、京滬(晏城-橋南)、蘭新(昌吉-樂土驛)、滬蓉(長安集-下太和)、焦柳(南召-朱市)、襄渝(老河口東-武當山)。高速:京廣高速(咸寧北-株洲西)、滬昆高速(醴陵東-富源北)、滬蓉(長安集-下太和)。
受中度到重度霾影響:普速:京哈(臺安-哈爾濱)、蘭新(昌吉-烏蘭烏蘇)、沈大(蓋州-瀋陽北)、濱洲(哈爾濱-宋)、濱綏(哈爾濱-阿城)、隴海(觀音堂-武功)。高速:京哈(臺安-哈爾濱)、京哈高速(新民北-哈爾濱)、沈大高速(蓋州西-瀋陽北)。
七、全國機場氣象影響預報
預計2日中午至3日中午,內蒙古中部、遼寧、吉林東部、陜西北部、山西、河北、北京、天津、河南、山東、安徽北部、江蘇北部、上海等地的中低空空域有輕度顛簸;新疆北部、甘肅、內蒙古東部、黑龍江、吉林、遼寧、河北北部、山東、安徽北部、江蘇北部等地的低空空域有積冰條件。
2日中午至3日中午,哈爾濱、長春、蘭州等機場有小雪;3日淩晨至早間,烏魯木齊機場預計有300~500米的凍霧;雷州半島、海南東部地區將受海霧低雲的影響,其中,海口機場預計有90米高的低雲。

八、長江幹線航道氣象影響預報
2日白天,長江幹線四川、重慶、湖北、江西部分航段受雨霧影響,能見度較低。湖北、江西、安徽部分航段有5~7級陣風。低能見度影響航段:宜賓-重慶、宜昌-荊州、武漢-九江;大風影響航段:三峽-宜昌、荊州-岳陽、九江-安慶。2日夜間,長江幹線四川、重慶、湖北、江西部分航段受雨霧影響,能見度低。湖北、江西、安徽、江蘇部分航段有5~7級陣風。低能見度影響航段:宜賓-重慶、武漢-九江;大風影響航段:三峽-宜昌、荊州-岳陽、九江-安慶、南京-太倉。
九、瓊州海峽天氣預報
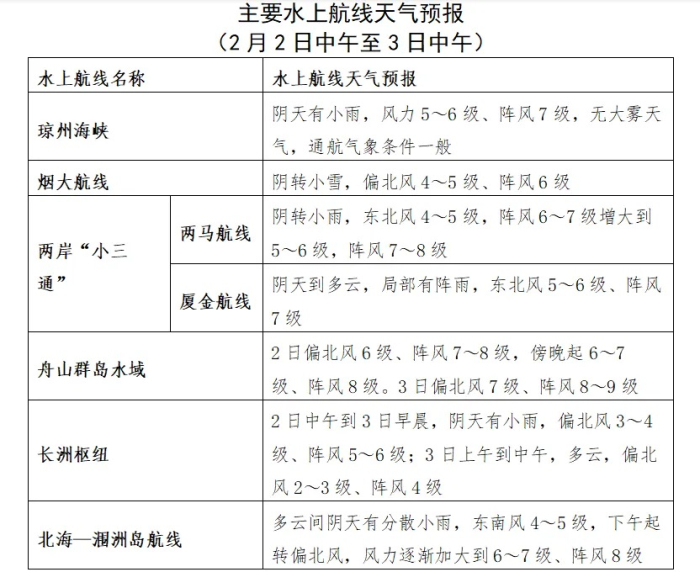
預計2日中午至3日中午,瓊州海峽,陰天有小雨,風力5~6級、陣風7級,無大霧天氣,通航氣象條件一般。

十、關注與建議
2日至3日,冷空氣將影響中東部地區,北方地區風力較大,建議做好簡易搭建物、高空設備等防風加固工作;東部、南部海域關注大風對船舶航行的影響。甘肅、黑龍江、吉林等地關注雨雪天氣對交通出行的影響。
