春運2025丨春運氣象服務專報(2月3日)
一、全國天氣實況
甘肅黑龍江等地出現雨雪。昨日(2月2日),全國大部地區降水較弱,甘肅中南部、青海東北部及黑龍江中部等地部分地區出現小雪或雨夾雪,甘肅蘭州、黑龍江哈爾濱等地局地中雪或大雪。
北方部分地區出現大風降溫天氣。青海東部、寧夏、內蒙古中西部、陜西北部、山西、北京、天津、河北北部等地部分地區出現6~8級陣風,局地9~10級。今日8時較昨日8時,甘肅南部、青海東部、寧夏、陜西中北部、山西等地部分地區出現6~8℃降溫,局地降溫幅度10~13℃。
二、全國天氣預報
3日冷空氣將繼續影響中東部地區。東北地區中東部、華北、黃淮、江淮、江南東部和南部、華南等地氣溫下降3~6℃,部分地區下降8℃;北方地區伴有4~5級風,陣風7~8級。東部和南部海域有6~8級、陣風9~10級大風。江南、華南等地的部分地區仍有小雨,黑龍江中東部等地的部分地區有小到中雪。
3日夜間至4日上午,新疆天山北部、重慶西部、湖北西北部、湖南北部等地的部分地區有大霧(見圖1)。

圖1 全國霧預報圖(2月3日14時-4日14時)
未來兩天具體預報如下:
3日14時至4日08時,新疆沿天山地區、西藏西部、川西高原東部、內蒙古東北部、黑龍江中東部、吉林中東部等地部分地區有小雪或雨夾雪。西藏東南部、四川南部、重慶、貴州西部、廣西南部、雷州半島、海南島、台灣島中東部等地有小雨,台灣島東部有中雨(見圖2)。西藏、青海中南部和東部、內蒙古、華北北部和西部等地有5~6級、陣風7~8級的大風,西藏北部、青海南部部分地區風力可達6~8級、陣風9~10級。

圖2 全國降水量預報圖(2月3日14時-4日08時)
4日08時至5日08時,新疆沿天山地區和西部、內蒙古東北部、黑龍江東部、吉林東部、西藏西部和北部等地有小雪或雨夾雪,新疆西南部、西藏西部等地部分地區有中到大雪、局地暴雪(10~19毫米)。陜西南部、湖北西部、湖南西部、四川盆地、重慶南部、貴州中北部、海南島、台灣島等地有小雨(見圖3)。西藏、青海中南部和東部、內蒙古、華北北部和西部等地有5~6級、陣風7~8級的大風,西藏北部、青海南部部分地區風力可達6~8級、陣風9~10級。

圖3 全國降水量預報圖(2月4日08時-5日08時)
三、北京地區天氣預報
預計,未來兩天北京地區天氣晴到多雲,風力較大,能見度好。受冷空氣影響,3日白天及4日白天有3~4級偏北風,陣風6~7級。期間白天最高氣溫1~2℃,夜間最低氣溫-8℃左右。具體天氣預報見附表。

四、海上天氣預報
預計3日午後至夜間,渤海、渤海海峽、黃海大部海域、東海大部海域、台灣海峽、台灣以東洋面、巴士海峽、南海大部海域、北部灣將有6~8級、陣風9級的偏北或東北風,其中台灣海峽、巴士海峽風力可達9級、陣風10級。
4日白天至夜間,黃海大部海域、東海大部海域、台灣海峽、台灣以東洋面、巴士海峽、南海大部海域、北部灣將有6~8級、陣風9級的大風,其中台灣海峽、巴士海峽的部分海域風力可達9級、陣風10級。
五、全國公路交通影響預報
預計3日14時至4日14時,內蒙古東北部、吉林中東部、黑龍江中東部、山東半島、四川南部、西藏西部、新疆北部等地部分道路受降雪或雨夾雪影響,發生道路濕滑、結冰、積雪的風險較高;福建東部、湖北西南部、廣東西南部、廣西南部、海南島、西南地區東部、雲南東北部等地部分道路受降雨影響,發生道路濕滑的風險較高;江蘇南部、安徽中部和東南部、江西西部、河南西南部、湖北中部、湖南東部、重慶中南部、四川東部、雲南東南部、新疆北部等地局地道路需防範低能見度對交通出行的影響(見圖4)。

圖4 全國公路氣象預報圖(2月3日14時至4日14時)
主要公路路段氣象影響預報
(2月3日14時-4日14時)
受小到中雪或雨夾雪影響的主要路段有:
G5京昆高速四川冕寧—米易段
G10綏滿高速黑龍江牡丹江—尚志段
G1011哈同高速黑龍江賓縣—佳木斯段
G11鶴大高速黑龍江鶴崗—佳木斯段
G12琿烏高速吉林圖們—長春段
G18榮烏高速山東威海—牟平段
威青高速山東威海境內路段
102國道長春—吉林德惠段
108國道四川冕寧—會理段
201國道黑龍江鶴崗—黑吉省界—吉林敦化—白山段
202國道黑龍江黑河境內路段、黑吉省界—吉林榆樹—梅河口段
213國道雲南昭通境內路段
217國道新疆奎屯境內路段
219國道西藏那木如—霍爾巴段
221國道黑龍江賓縣—同江段
222國道黑龍江伊春境內路段
301國道黑龍江綏芬河—阿城段、內蒙古烏奴耳境內路段
302國道吉林琿春—長春段
303國道吉林集安境內路段、吉林柳河—東豐段
309國道山東榮成—文登段
312國道新疆昌吉—精河段
318國道四川瀘定—康定段
受霧影響的主要路段有:
G2京滬高速江蘇無錫—上海段
G3京臺高速安徽黃山區—休寧段
G4京港澳高速湖南衡山境內路段
G15沈海高速江蘇常熟境內路段
G1522常臺高速江蘇常熟—蘇州段
G42滬蓉高速江蘇昆山—蘇州段、江蘇常州—丹陽段、湖北宜昌境內路段、四川鄰水境內路段
G50滬渝高速湖北宜昌—重慶忠縣—重慶段
G55二廣高速河南鄧州—豫鄂省界—湖北襄陽—宜城段
G5513長張高速長沙—湖南益陽段
G60滬昆高速江西新餘境內路段
G65包茂高速四川大竹—鄰水段、重慶—重慶界石段
G70福銀高速湖北襄陽境內路段
G75蘭海高速重慶北碚—綦江段
G76廈蓉高速四川內江境內路段
G8011開河高速雲南屏邊—河口段
G85渝昆高速重慶—四川隆昌—內江段
G93成渝環線重慶銅梁—重慶段
蘇昆太高速江蘇蘇州—昆山段
長瀏高速長沙境內路段
雞石高速雲南雞街境內路段
107國道湖南衡山境內路段
204國道江蘇太倉—上海嘉定段
205國道安徽譚家橋境內路段
206國道安徽淮南—義井段
207國道河南鄧州—豫鄂省界—湖北襄樊段
210國道四川大竹—重慶—重慶綦江段
212國道重慶境內路段
216國道烏魯木齊境內路段
312國道江蘇昆山—蘇州段、江蘇丹陽境內路段
316國道湖北襄陽境內路段
318國道湖北猇亭境內路段、四川大竹—長樂段
319國道長沙—湖南益陽段、重慶秀山—酉陽段、重慶涪陵—銅梁段
320國道江西上高境內路段
321國道四川隆昌—內江段
326國道重慶秀山境內路段、雲南蒙自—河口段
六、全國鐵路交通氣象影響預報
3日中午至4日中午,
受中雪影響:高速:濰榮高速(文登南-榮成)、青榮城際(煙台南-榮成)。
受小雪影響:普速:蘭新(烏西線路所-阿拉山口)、沈大(大連-二十里臺)、濱洲(博克圖-安邑)、濱綏(成高子-綏芬河)。高速:丹大(大連北-杏樹屯)、哈佳(太平橋-佳木斯)、哈牡客專(新香坊北-牡丹江)、川青(茂縣-松潘)、沈佳高速(長白山-佳木斯)、沈大高速(大連北-金普)、濰榮高速(乳山南-榮成)、煙榮聯絡(芝罘-煙台南)、白敦聯絡(敦化南-小站南線路所)、長琿城際(長春-琿春)、青煙直通(煙台南-煙臺)、青榮城際(桃村北-牟平)。
受雨夾雪影響:普速:內六(蒼坪-草海)。高速:川青(高川-石大關)。
受7級及以上大風影響:普速:京包(東園-郭磊莊)、京通(敖漢-木頭營子)、集通(賁紅線路所-沙日乃)、青藏(雙寨-昂嘎)。高速:京包客專(昌平-烏蘭察布)。
受大霧到濃霧影響:普速:京九(潢川-新縣)、京廣(淇縣-中夥鋪)、成昆(雙福-峨眉)、滬蓉(枝江北-三星)、焦柳(穰東-龍鼻嘴)、隴海(瓦窯-碾莊)。高速:京廣高速(鶴壁東-衡陽東)、滬蓉(枝江北-三星)。
受中度霾影響:普速:京九(鄆城-臺頭)、京廣(宜溝-彭家灣)、京滬(柳泉-小溪河)、京滬貨(曹老集-蚌埠東)、蘭新(烏西線路所-奎屯東)、焦柳(月山-月山直通場)、隴海(大許家-鞏義東)。高速:京廣高速(安陽東-信陽東)、京滬高鐵(棗莊-定遠)。
七、全國機場氣象影響預報
預計3日中午至4日中午,內蒙古、寧夏、遼寧、陜西北部、山西、河北、北京、天津、河南、山東、湖北東北部、安徽北部、江西東北部、江蘇、浙江、上海等地的中低空空域有輕度到中度顛簸;新疆北部、內蒙古東部、黑龍江、吉林、遼寧、河北西北部、山東東部、安徽北部、江蘇南部、上海等地的低空空域有積冰條件。
3日中午至4日中午,哈爾濱、長春等機場有小雪;3日下午,首都、大興、太原、青島等機場有6~7級陣風;4日淩晨至早間,預計烏魯木齊機場有500~800米的大霧,成都兩場、武漢、長沙、合肥、南昌、南京、上海兩場、杭州等機場有霜。

八、長江幹線航道氣象影響預報
3日白天,長江幹線四川、重慶、湖北部分航段受霧影響,能見度低。湖北、江西、安徽、江蘇部分航段有5級左右陣風。低能見度影響航段:瀘州-重慶、重慶-三峽、武漢-九江、宜昌-荊州;大風影響航段:三峽-宜昌、荊州-岳陽、九江-安慶、南京-太倉。
3日夜間,長江幹線四川、重慶、湖北部分航段受霧影響,能見度低。低能見度影響航段:宜賓-重慶、武漢-九江;大風影響航段:無。
九、瓊州海峽天氣預報
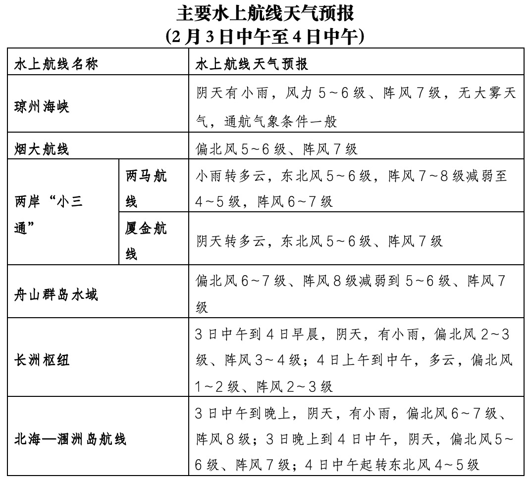
預計2月3日中午到2月4日中午,瓊州海峽,陰天有小雨,風力5~6級、陣風7級,無大霧天氣,通航氣象條件一般。

十、關注與建議
冷空氣繼續影響中東部地區,北方地區風力較大,建議做好簡易搭建物、高空設備等防風加固工作;東部、南部海域關注大風對船舶航行的影響。黑龍江、吉林及四川、西藏等地關注雨雪天氣對交通出行的影響。
