春運2025丨春運氣象服務專報(2月5日)
一、全國天氣實況
華北內蒙古青海西藏等地風力較大。昨日(2月4日),全國大部地區降水稀少,山東半島北部等地出現小雪,威海和煙臺局地中雪;青海南部和東部、西藏中西部、內蒙古中西部、陜西北部、山西、河北中北部、北京等地部分地區出現6~8級陣風,局地9~11級。
二、全國天氣預報
6日起,新一股強冷空氣將自北向南影響我國中東部地區,帶來大風降溫天氣。黃淮及其以北大部降溫6~8℃,其中西北地區東部、華北和黃淮的部分地區降溫幅度達10℃以上,南方大部降溫4~6℃,部分地區7~8℃;長江中下游以北地區伴有4~6級風、陣風7~8級,其中,華北、黃淮部分地區陣風9~10級,渤海及黃海北部7~8級、陣風9~10級大風。
另外,5日至7日,南方大部地區將有一次小雨過程,貴州、湖北西南部、湖南北部和浙江北部的部分地區有雨夾雪。此外,內蒙古東部、黑龍江和吉林等地有小到中雪。
未來一週,全國大部地區大氣擴散條件較好。5日至7日的部分時段,受大風影響,內蒙古中西部等局地有揚沙天氣。5日夜間至6日上午,四川盆地南部、貴州西部等地的部分地區有大霧。
未來兩天具體預報如下:
5日14時至6日08時,內蒙古中東部、黑龍江北部、青藏高原西部和北部等地部分地區有小到中雪或雨夾雪,其中,黑龍江東北部等地部分地區有大雪(5~6毫米)。西藏東南部、湖北西南部、湖南西部、西南地區東部、廣西中西部、台灣島東部等地部分地區有小雨(見圖1)。西藏中北部、青海南部、內蒙古中西部、華北北部等地部分地區有5~6級、陣風7~8級的大風,其中,西藏中北部、青海西南部的部分地區風力可達6~8級、陣風9~11級。

圖1 全國降水量預報圖(2月5日14時至6日08時)
6日08時至7日08時,內蒙古中東部、東北地區中北部、貴州西北部、山東半島等地部分地區有小到中雪或雨夾雪,其中,黑龍江東北部等地局地有大雪(5~9毫米)。西藏東南部、江南大部、西南地區東部、華南北部和西部等地部分地區有小到中雨(見圖2)。西藏中北部、青海南部、內蒙古大部、寧夏大部、陜西北部、華北中北部和東部、黃淮中東部等地部分地區有5~6級、陣風7~8級的大風,其中,西藏中北部、青海西南部、山西北部、京津冀、山東西部和北部等地的部分地區風力可達6~8級、陣風9~10級。

圖2 全國降水量預報圖(2月6日08時至7日08時)
三、北京地區天氣預報
預計, 5日北京地區以晴為主,白天有3級左右偏北風,陣風5~6級,西部地區大風相對明顯;夜間風力有所減弱。5日白天最高氣溫1℃,夜間最低氣溫-8℃。
6日晴到多雲,山區有零星小雪;白天風力由2級逐漸加大到6級左右,陣風8~9級,最高氣溫0℃;夜間仍有4級左右偏北風,陣風7~8級,最低氣溫-12℃。

四、海上天氣預報
5日午後至夜間,渤海、渤海海峽、黃海大部海域、東海大部海域、台灣海峽、台灣以東洋面、巴士海峽、南海大部海域將有6~8級、陣風9~10級的偏北或東北風。
6日白天至夜間,渤海、渤海海峽、黃海大部海域、東海北部海域、台灣海峽、巴士海峽、南海北部和西南部海域將有6~8級、陣風9級的偏北風,其中渤海的部分海域風力可達9級、陣風10級。
五、全國公路交通影響預報
預計5日中午至6日中午,內蒙古中東部、黑龍江北部、重慶北部、四川北部、湖北西部、青藏高原西部和北部等地部分道路受降雪或雨夾雪影響,發生道路濕滑、結冰、積雪的風險較高;江西西北部、湖北南部、湖南西部、西南地區東部、廣西西部、西藏東南部等地部分道路受降雨影響,發生道路濕滑的風險較高;貴州西部、雲南東部等地局地道路需防範低能見度對交通出行的影響(見圖3)。

圖3 全國公路氣象預報圖(2月5日14時至6日14時)
主要公路路段氣象影響預報
(2月5日中午-6日中午)
受小到中雪或雨夾雪影響的主要路段有:
G5京昆高速四川雅安境內路段
G11鶴大高速黑龍江鶴崗—佳木斯段
G42滬蓉高速湖北宜昌境內路段
G50滬渝高速湖北宜昌境內路段
G55二廣高速內蒙古白音查幹境內路段
G85渝昆高速雲南大關境內路段
G93成渝環線四川雅安—名山段
成灌高速四川都江堰境內路段
108國道四川雅安—漢源段
109國道青海諾木洪—格爾木農場段
111國道內蒙古好腰—突泉段
201國道黑龍江鶴崗—佳木斯段、黑龍江七台河—雞西段
202國道黑龍江黑河—孫吳段
207國道內蒙古錫林浩特—太仆寺旗段
208國道內蒙古二連浩特—察哈爾右翼後旗段
209國道湖北房縣—建始段
210國道陜川省界—四川萬源段
212國道甘肅宕昌—隴南段
213國道四川年朵壩—都江堰段、雲南大關—昭通段
215國道青海格爾木境內路段
219國道新疆大紅柳灘境內路段
221國道黑龍江佳木斯—同江段
222國道黑龍江伊春境內路段
301國道內蒙古烏奴耳—滿洲裏段
303國道內蒙古林西—錫林浩特段
304國道內蒙古舍伯吐—霍林郭勒段
305國道內蒙古林西境內路段
306國道內蒙古克什克騰旗境內路段
317國道四川都江堰—汶川段
318國道湖北猇亭—紅岩寺段、四川雅安—瀘定段、西藏玉普—林芝段、西藏聶拉木境內路段
受霧影響的主要路段有:
G60滬昆高速貴州普安—雲南富源段
320國道貴州關嶺—盤縣段
326國道貴州威寧—黔滇省界—雲南宣威段
六、全國鐵路交通氣象影響預報
預計5日中午至6日中午,
受小雪影響:普速:濱洲(海滿-終點)、濱綏(細鱗河-綏芬河)、青藏(南山口-楚瑪爾河)。高速:哈佳(佳木斯西-佳木斯)、沈佳高速(林口南-佳木斯)、濰榮高速(乳山南-榮成)、煙榮聯絡(芝罘-煙台南)、青煙直通(煙台南-煙臺)、青榮城際(桃村北-榮成)。
受雨夾雪影響:普速:內六(鄧家灣-金鐘)。高速:川青(安州-松潘)、成貴客專(鎮雄-黔西)。
受7級及以上大風影響:普速:京包(土木-陶卜齊)、京包客專(旗下營南-呼和浩特東)、包蘭(哈業衚同-烏海)、濱綏(綏陽-綏芬河北場)、集通(賁紅線路所-古魯滿汗)、青藏(剛察-拉薩西)。高速:京包客專(懷來-旗下營南)。
受大霧到濃霧影響:普速:成昆(雙福-昆明西)。
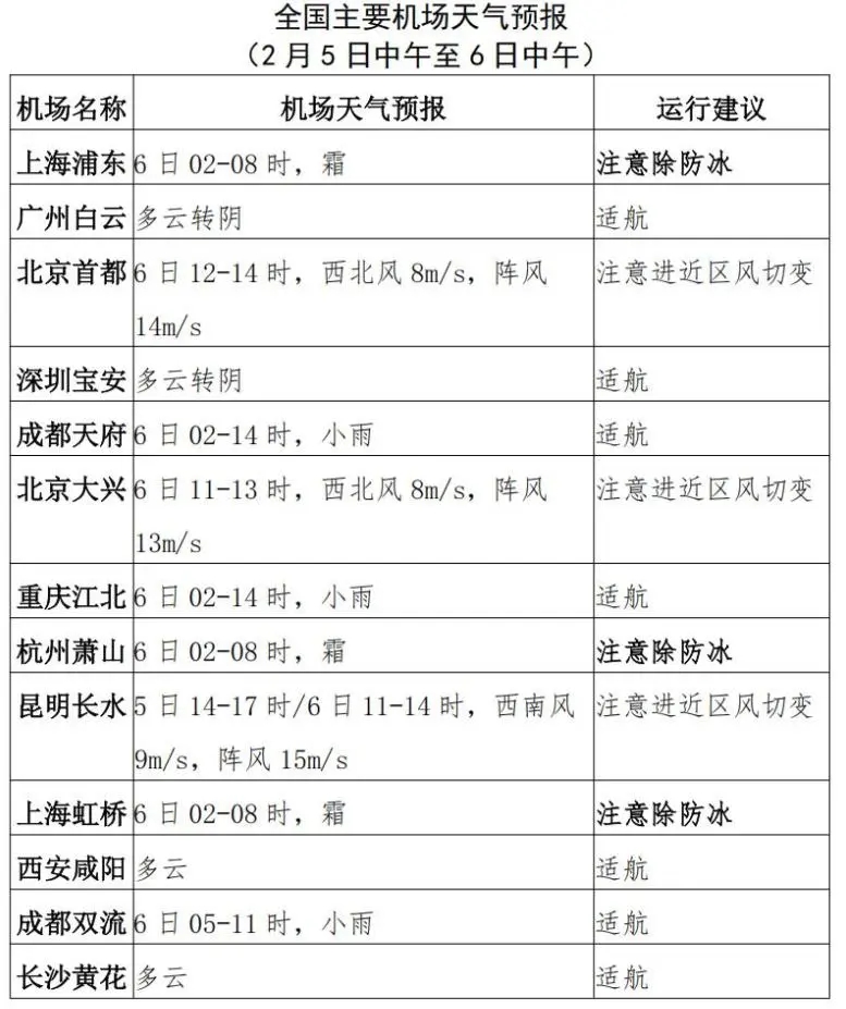
七、全國機場氣象影響預報
預計5日中午至6日中午,寧夏、內蒙古中部、遼寧、北京、天津、河北、陜西北部、山西、山東、河南、湖南中部、安徽、江西中部、江蘇、浙江、上海、雲南、貴州等地的中低空空域有輕至中度顛簸;新疆北部、內蒙古中東部、黑龍江、吉林、遼寧、河北北部、重慶東北部、湖北南部、湖南北部、江西北部、浙江北部等地的低空空域有積冰條件。
5日下午至夜間,昆明機場有6~7級陣風;6日淩晨至早間,哈爾濱、長春、瀋陽、上海兩場、杭州等機場有霜;6日中午,首都、大興、太原、昆明等機場有6~7級陣風。

八、長江幹線航道氣象影響預報
5日白天,長江幹線四川部分航段受霧影響,能見度低。湖北、湖南部分航段有5級左右陣風。低能見度影響航段:宜賓-瀘州;大風影響航段:三峽-宜昌、荊州-岳陽。
5日夜間,長江幹線四川、重慶部分航段受霧影響,能見度低。湖北部分航段有5級左右陣風。低能見度影響航段:宜賓-重慶;大風影響航段:三峽-宜昌。
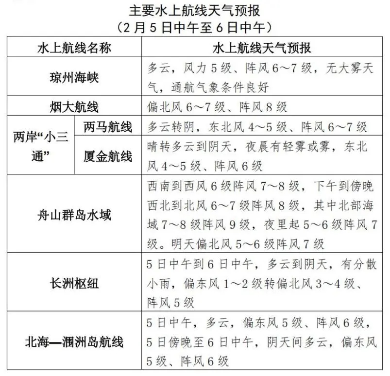
九、瓊州海峽天氣預報
預計2月5日中午到下午,瓊州海峽,陰天轉多雲,風力5~6級、陣風7級。無大霧天氣,通航氣象條件一般。5日夜間到6日中午,風力5級,陣風6~7級。無大霧天氣,通航氣象條件良好。

十、關注與建議
6日開始,長江中下游以北地區風力較大,京津冀、山西、內蒙古、山東、河南等地有大風災害中高風險,需注意防範對水陸空春運交通的影響,提前做好高空設備、臨時搭建物、戶外廣告牌等的防風加固;渤海、黃海等海域注意防範大風對海上交通的危害;5日至7日,南方地區有一次降水過程,貴州、湖北西南部、湖南北部和浙江北部等地關注雨雪天氣造成的道路濕滑對交通運輸等的影響。
