春運2025丨春運氣象服務專報(2月7日)
一、全國天氣實況
內蒙古華北黃淮等地出現大風降溫。昨日,全國大部地區降水較弱,黑龍江中東部、山東半島北部等地出現小雪、局地中雪;內蒙古中西部、西北地區東部、華北、黃淮等地出現6~8級陣風,局地9~13級,氣溫下降6~8℃,局地降幅超過10℃;新疆南部、甘肅西部、寧夏北部、陜西北部、山西、河北中南部、山東西北部、河南北部、內蒙古西部等地出現浮塵或揚沙天氣。
二、全國天氣預報
7日至8日寒潮繼續影響中東部地區,內蒙古、華北、黃淮等地仍有大風。西北地區東南部、華北南部、黃淮等地氣溫下降6~8℃,黃淮南部的部分地區降幅可達10℃以上;南方大部地區降溫4~6℃,其中,江淮、江南、華南等地的部分地區降溫8~10℃,江南中東部局部降幅可達10℃以上。長江中下游以北大部地區仍有5~6級、陣風7~8級的偏北大風,其中,內蒙古東部、華北北部、山東等地的部分地區最大陣風可達9~10級;渤海海峽、黃海中部、台灣海峽、巴士海峽、南海的部分海域風力可達9級、陣風10~11級(見圖1、圖2)。中央氣象臺7日上午繼續發佈寒潮藍色預警和大風黃色預警。

圖1 全國大風預報圖(2月7日08時-8日08時)

圖2 全國大風預報圖(2月8日08時-9日08時)
另外,7日至8日,西南地區東部、江南西部等地的部分地區有小雨,貴州中西部、雲南東部等地的部分地區有雨夾雪或凍雨;內蒙古東部、黑龍江、吉林、山東等地有小到中雪。
7日,受沙塵傳輸影響,河南中南部、安徽中部、陜西關中、湖北北部等地的部分地區有揚沙或浮塵天氣。
7日夜間至8日上午,四川盆地西部和南部、貴州西部、新疆天山北坡等地局部有大霧。
未來兩天具體預報如下:
7日14時至8日08時,東北地區、山東半島北部、川西高原中北部、四川盆地西部、西藏東部、甘肅南部、貴州中北部、雲南東北部等地的部分地區有小雪或雨夾雪,其中,川西高原西北部、西藏東部等地局地有中到大雪(5~7毫米);西藏東南部、四川盆地大部、重慶、貴州南部、雲南東部、湖北西部、湖南南部、廣西、廣東西北部等地部分地區有小到中雨(見圖3);東北地區、內蒙古中東部、華北、黃淮、江淮東部等地的部分地區有5~6級、陣風7~8級的偏北大風,其中,內蒙古東部、華北北部、山東等地的部分地區最大陣風可達9~10級。
8日08時至9日08時,黑龍江東南部、吉林中東部、川西高原中部、四川盆地西部、西藏東部、青海北部、貴州西部、雲南東北部等地的部分地區有小雪或雨夾雪,其中,西藏東部局地有中到大雪(5~6毫米)。西藏東南部、四川盆地中西部、貴州西南部、雲南中東部、台灣島東部等地的部分地區有小到中雨(見圖4)。內蒙古東部、黑龍江西部等地的部分地區有5~6級、陣風7~8級的偏北大風。

圖3 全國降水量預報圖(2月7日14時至8日08時)

圖4 全國降水量預報圖(2月8日08時至9日08時)
三、北京地區天氣預報
7日至8日北京地區天氣以晴為主;7日白天大風天氣持續,有4級左右偏北風,陣風6、7級;7日夜間至8日白天風力有所減弱,有3級左右偏北風,陣風5、6級;白天最高氣溫-4~-1℃,夜間最低氣溫-12~-11℃。目前,北京處於大風藍色和持續低溫藍色預警信號中。具體天氣預報見附表。

四、海上天氣預報
7日午後至夜間,渤海、渤海海峽、黃海大部海域、東海大部海域、台灣海峽、台灣以東洋面、巴士海峽、南海大部海域、北部灣將有7~8級、陣風9級的偏北風,其中渤海海峽、黃海中部、台灣海峽、巴士海峽、南海東北部和中東部的部分海域風力可達9級、陣風10~11級。
8日白天至夜間,黃海東部海域、東海大部海域、台灣海峽、台灣以東洋面、巴士海峽、南海大部海域、北部灣將有7~8級、陣風9~10級的大風,其中台灣海峽、巴士海峽、南海東北部和中東部的部分海域風力可達9級、陣風10~11級。
五、全國公路交通影響預報
7日14時至8日14時,東北地區、川西高原中北部、四川盆地西部、西藏東部、甘肅南部、貴州中北部、雲南東北部等地部分道路受降雪或雨夾雪影響,發生道路濕滑、結冰、積雪的風險較高;貴州西北部、雲南東北部部分道路受凍雨影響,發生道路結冰的風險較高;西藏東南部、四川盆地大部、重慶大部、貴州東南部、雲南東南部、湖北西部、湖南南部、廣西、廣東西北部、海南島北部等地部分道路受降雨影響,發生道路濕滑的風險較高;湖南中部、廣西東部、重慶西部、四川東部、貴州中部和東部、雲南南部、新疆北部等地局地道路需防範低能見度對交通出行的影響(見圖5)。

圖5 全國公路氣象預報圖(2月7日14時至8日14時)
主要公路路段氣象影響預報
(2月7日14時-8日14時)
受大到暴雪影響的主要路段有:
317國道四川馬爾康—木爾宗段
受小到中雪或雨夾雪影響的主要路段有:
G5京昆高速陜西寧強—四川廣元—綿陽段、四川雅安—德昌段
G10綏滿高速黑龍江牡丹江—肇東段
G1011哈同高速哈爾濱—黑龍江佳木斯段
G11鶴大高速黑龍江鶴崗—佳木斯段
G1111鶴哈高速哈爾濱境內路段
G12琿烏高速吉林圖們—長春段
G1212沈吉高速遼寧撫順境內路段
G60滬昆高速貴州貴定—雲南富源段
G75蘭海高速渝黔省界—貴州桐梓—龍裏段
G76廈蓉高速成都境內路段
G85渝昆高速雲南大關—會澤段
G93成渝環線四川劍閣—廣元段、四川雅安—蒲江段
成灌高速成都—四川都江堰段
成溫邛高速四川崇州—邛崍段
102國道遼寧鐵嶺—吉林四平—黑龍江雙城—哈爾濱段
108國道陜西寧強—四川廣元—劍閣段、四川邛崍—德昌段
201國道黑龍江鶴崗—黑吉省界—吉林敦化—遼寧桓仁段
202國道哈爾濱—黑吉省界—吉林榆樹—遼寧撫順段
203國道黑龍江肇州—吉林松原—王奔段
210國道貴州桐梓—貴定段
212國道甘肅隴南—甘川省界—四川廣元—閬中段
213國道甘川省界—四川若爾蓋—成都段、雲南大關—待補段
214國道青藏省界—西藏類烏齊—藏滇省界—雲南德欽—虎跳峽段
215國道青海魚卡境內路段
221國道哈爾濱—黑龍江同江段
222國道哈爾濱境內路段、黑龍江伊春境內路段
301國道黑龍江綏芬河—肇東段
302國道吉林琿春—大安段
303國道吉林集安—遼寧傅家—吉林王奔—雙遼段
315國道青海魚卡境內路段
317國道成都—四川米羅亞段、四川石裏—西藏江達—巴達段
318國道湖北利川境內路段、四川大邑—西藏芒康—工布江達段
319國道重慶彭水境內路段
320國道貴州龍裏—雲南富源段
321國道貴州貴定—黔川交界段
326國道貴州湄潭—黔滇省界—雲南宣威段
受凍雨影響的主要路段有:
326國道貴州赫章—黔滇省界—雲南宣威段
受霧影響的主要路段有:
G42滬蓉高速四川鄰水—廣安段
G60滬昆高速湖南懷化—新晃段
G65包茂高速四川鄰水境內路段、重慶界石—南川段
210國道四川鄰水境內路段
216國道烏魯木齊境內路段
320國道湖南新晃—貴州玉屏—岑鞏段
321國道廣西荔浦境內路段、貴州黔西—大方段
323國道廣西荔浦境內路段
326國道貴州大方境內路段
六、全國鐵路交通氣象影響預報
7日中午至8日中午,
受中雪影響:高速:川青(高川-黃勝關)、沈佳高速(樺南東-雙鴨山西)、青榮城際(煙台南-榮成)。
受小雪影響:普速:京哈(平頂堡-哈爾濱)、寶成(陽平關-大灘)、沈大(大連-三十里堡)、濱洲(哈爾濱-卓山)、濱綏(哈爾濱-綏芬河)、青藏(南山口-清水橋)。高速:京哈高速(開原西-哈爾濱)、沈大高速(大連北-金普)。
受雨夾雪影響:普速:寶成(燕子砭-馬角壩)、滬昆(鎮遠-沾益)。高速:滬昆高速(三穗-曲靖北)、滬蓉(涼霧-豐都)。
受凍雨影響:普速:六盤水南環(雙水-馬嘎)、內六(李子溝-梅花山)、曹六聯絡(曹家灣-六盤水)、畢織(畢節東-織金北)、水大(六盤水-終點)、水紅(六盤水南-田家寨)、滬昆(雙水-且午)、湖雍(岩腳-納雍西)、黃織(織金-織金北)。高速:安六(六盤水東-六盤水)、成貴客專(鎮雄-清鎮西)。
受7級及以上大風影響:普速:京包(昌平-郭磊莊)、京滬(豆張莊-漢溝鎮)、京通(昌平-八仙筒)、沈大(大連-許家屯)、濱洲(杜爾伯特-富拉爾基)、焦柳(伊川-小屯街)、隴海(連雲-觀音堂)、青藏(望昆-拉薩)。高速:京包客專(北京北動車所-懷安)、京哈高速(密雲-阜新)、沈大高速(大連北-鲅魚圈)。
受大霧影響:普速:京廣(大浦街-向陽橋)、蘭新(昌吉-樂土驛)、成昆(雙福-峨眉)、滬昆(芷江西-青溪)、焦柳(融安-雙蒙)。高速:京廣高速(衡山西-耒陽西)、滬昆高速(芷江-三穗)。
七、全國機場氣象影響預報
7日中午至8日中午,山西、河北南部、山東西南部、河南、安徽、江蘇、浙江北部等地的中低空空域有輕到中度顛簸;內蒙古東部、黑龍江、吉林、遼寧、甘肅南部、陜西南部、四川、重慶、貴州、湖南、湖北西南部、江西南部等地的低空空域有積冰條件。
7日下午,青島、上海兩場等機場有6至7級陣風;8日淩晨至早間,烏魯木齊、哈爾濱、長春、瀋陽、成都兩場等機場有霜。

八、長江幹線航道氣象影響預報
7日白天,長江幹線四川、重慶部分航段受霧影響,能見度低。重慶、湖北、湖南、江西、安徽、江蘇大部航段有5~7級左右陣風。低能見度影響航段:宜賓-重慶;大風影響航段:重慶-三峽、三峽-宜昌、宜昌-岳陽、岳陽-武漢、武漢-九江、九江-蕪湖、蕪湖-南京、南京-太倉。
7日夜間,長江幹線四川部分航段受霧影響,能見度較低。湖北、湖南、江西、安徽、江蘇部分航段有5-6級左右陣風。低能見度影響航段:宜賓-瀘州;大風影響航段:三峽-宜昌、岳陽-武漢、九江-安慶、南京-太倉。
九、瓊州海峽天氣預報
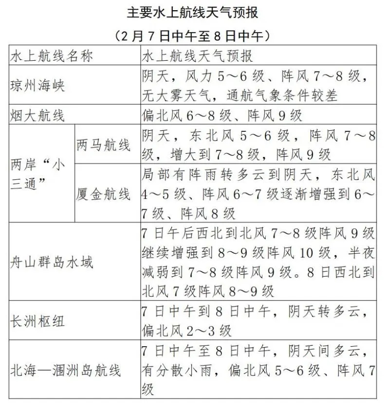
7日中午到8日中午,瓊州海峽,陰天,風力5~6級、陣風7~8級,無大霧天氣,通航氣象條件較差。

十、關注與建議
7日至8日寒潮繼續影響中東部地區,內蒙古、華北、黃淮等地及黃渤海、東海、南海等部分海域風力仍較大,黑龍江、吉林、川西高原、西藏東南部、貴州等地有雨雪天氣,關注對春運交通的影響。
