春運2025丨春運氣象服務專報(2月8日)
一、全國天氣實況
內蒙古及華北、黃淮、江淮、江南北部等地出現大風天氣。昨日(2月7日),全國大部地區降水較弱,內蒙古東部、黑龍江東部和南部、吉林中西部、遼寧北部等地出現小雪、局地中雪,貴州西北部出現雨夾雪;內蒙古中東部、華北、黃淮、江淮、江南北部及青藏高原等地部分地區出現6~9級陣風,局地10~12級。今日8時較昨日8時,蘇皖南部、江西北部、浙江中北部及內蒙古東北部、黑龍江西北部等地出現6~10℃降溫。
二、全國天氣預報
預計未來兩天,全國大部地區降水稀少,僅新疆北部、西北地區東部、川西高原中北部、西藏東部等地有小到中雪或雨夾雪;近海及青藏高原有大風。另外,8日夜間至9日上午,四川盆地西部、新疆天山北坡等地局地有大霧。10日至11日,內蒙古中西部等地部分地區有揚沙或浮塵天氣。
未來兩天具體預報如下:
2月8日14時至9日08時,黑龍江中南部、西藏西南部和東部、川西高原中部、貴州西部等地部分地區有小雪或雨夾雪;西藏東南部、四川盆地、雲南東部等地有小雨(見圖1)。內蒙古東部、河北北部、西藏中北部、青海南部和東部等地部分地區有5~6級風、陣風7~8級。

圖1 全國降水量預報圖(2月8日14時-9日08時)
2月9日08時至10日08時,新疆北疆北部、西藏北部和東部、川西高原中部、甘肅河西等地部分地區有小到中雪或雨夾雪;西藏東南部、四川盆地西部、雲南中南部等地部分地區有小雨(見圖2)。新疆北部、內蒙古西部、西藏中北部、青海南部和東部等地的部分地區有5~6級風、陣風7~8級。

圖2 全國降水量預報圖(2月9日08時至10日08時)
三、北京地區天氣預報
8日北京天氣以晴為主,能見度好;白天有3級左右偏北風,陣風5~6級;低溫天氣持續,白天最高氣溫為-1℃,夜間最低氣溫-11℃。9日天氣為多雲轉晴,風力不大,氣溫回升,白天最高氣溫1℃,夜間最低氣溫-10℃。

四、海上天氣預報
8日午後至夜間,黃海大部、東海大部、台灣海峽、台灣以東洋面、巴士海峽、南海大部、北部灣將有6~8級、陣風9~10級的偏北到東北風,其中台灣海峽、巴士海峽、南海東北部和中東部、南海西南部的部分海域風力可達9級、陣風10~11級。
9日白天至夜間,東海南部、台灣海峽、台灣以東洋面、巴士海峽、南海大部、北部灣將有5~8級、陣風9級的東北風,其中巴士海峽、南海東北部和中東部、南海西南部的部分海域風力可達9級、陣風10級。
五、全國公路交通影響預報
8日14時至9日14時,東北地區東部、西藏西南部和東部、川西高原中北部、貴州西部等地部分道路受降雪或雨夾雪影響,發生道路濕滑、結冰、積雪的風險較高;貴州西部部分道路受凍雨影響,發生道路結冰的風險較高;西藏東南部、四川盆地中西部、雲南南部、海南島西南部等地部分道路受降雨影響,發生道路濕滑的風險較高;四川中東部、貴州西部、雲南中部、新疆北部等地局地道路防範低能見度對交通出行的影響(見圖3)。

圖3 全國公路氣象預報圖(2月8日14時至9日14時)
主要公路路段氣象影響預報
(2月8日14時-9日14時)
受小到中雪或雨夾雪影響的主要路段有:
G5京昆高速四川綿陽境內路段
G10綏滿高速黑龍江尚志境內路段
G1011哈同高速黑龍江賓縣—依蘭段
G93成渝環線四川雅安境內路段
108國道四川滎經—石棉段
201國道吉林敦化—撫松段
213國道四川茂縣—都江堰段
214國道青海囊謙—青藏省界—西藏類烏齊—藏滇省界—雲南德欽段
219國道西藏那木如—霍爾段
221國道黑龍江賓縣—依蘭段
301國道黑龍江新光—帽兒山段
302國道吉林敦化—慶嶺段
317國道四川汶川—米羅亞段、四川木爾宗—西藏江達—索縣段
318國道四川天全—西藏芒康—金達段
326國道貴州畢節—黔滇省界—雲南宣威段
受霧影響的主要路段有:
G56杭瑞高速雲南楚雄境內路段
G60滬昆高速貴州盤縣境內路段
G76廈蓉高速成都境內路段
G85渝昆高速四川宜賓境內路段
成灌高速成都境內路段
成溫邛高速成都境內路段
108國道成都境內路段
213國道成都境內路段、昆明境內路段
216國道新疆阜康—烏魯木齊段
317國道成都境內路段
318國道成都境內路段
320國道貴州普安—盤縣段、雲南楚雄境內路段
六、全國鐵路交通氣象影響預報
8日中午至9日中午,受凍雨影響:普速:六盤水南環(雙水-馬嘎)、內六(涼水井-梅花山)、曹六聯絡(曹家灣-六盤水)、水大(大灣-終點)、水紅(六盤水南-發耳)、滬昆(六盤水-宣威)。
受小雪影響:普速:寶成(燕子砭-路局界)、濱綏(阿城-綏陽)。
受雨夾雪影響:普速:寶成(冉家河-厚壩)、廣元西寶成貨聯(起點-廣元南)、滬昆(麼鋪-沾益);高速:滬昆高速(安順西-曲靖北)。
受7級及以上大風影響:普速:集通(查幹渾迪-沙沁他拉)、青藏(雙寨-昂嘎)。
受大霧到濃霧影響:普速:成昆(溫泉-昆明西);高速:滬昆高速(普安縣-富源北)。
七、全國機場氣象影響預報
8日中午至9日中午,內蒙古中西部、甘肅北部、寧夏北部、陜西北部、山西、河北南部、山東、安徽、江蘇等地的中低空空域有輕度顛簸;黑龍江、吉林、四川盆地、重慶、貴州、湖北、湖南、江西等地的低空空域有積冰條件。
9日淩晨至早間,烏魯木齊機場有500米凍霧,哈爾濱、長春、瀋陽、上海兩場、長沙等機場有霜。

八、長江幹線航道氣象影響預報
8日白天,長江幹線四川部分航段受霧影響,能見度較低。重慶、湖北、湖南、江西、安徽、江蘇部分航段有5~6級左右陣風。低能見度影響航段:宜賓-瀘州;大風影響航段:三峽-宜昌、岳陽-武漢、九江-安慶、南京-太倉。
8日夜間,長江幹線四川、重慶部分航段受霧影響,能見度較低。湖北、江西、安徽部分航段有5級左右陣風。低能見度影響航段:宜賓-重慶;大風影響航段:三峽-宜昌、九江-安慶。
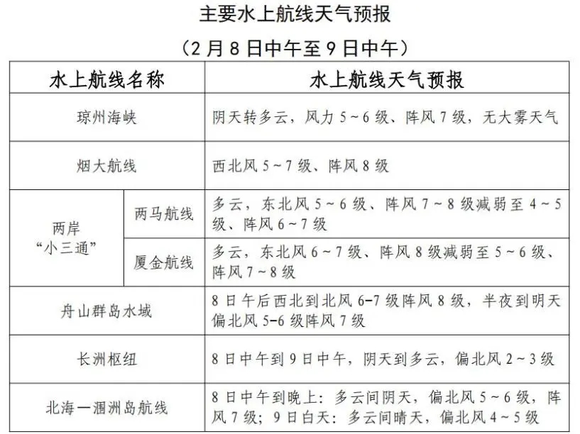
九、瓊州海峽天氣預報
8日中午到9日中午,瓊州海峽陰天轉多雲,風力5~6級、陣風7級,無大霧天氣,通航氣象條件一般。

十、關注與建議
未來三天我國近海及青藏高原等地有大風,西藏東部和川西高原等地有雨雪天氣,關注對交通出行的不利影響。
