春運2025丨春運氣象服務專報(2月9日)
一、全國天氣實況
全國大部地區降水稀少,東北地區出現明顯降溫。昨日(2月8日),全國大部地區降水稀少,黑龍江東部、吉林中部、山東半島、川西高原北部等地出現小雪。內蒙古東部、西藏、青海、川西高原等地出現6~8級陣風,部分地區陣風10級以上。
二、全國天氣預報
預計2月9日至10日,全國大部地區降水稀少,川西高原中北部、西藏東部、雲南西北部等地部分地區有小到中雪或雨夾雪,局地大到暴雪。11日至13日,受冷空氣影響,中東部有4~6級風,氣溫下降4~6℃,部分地區降溫8℃以上;東北地區、華北南部、黃淮及西藏東部、川西高原、江漢西部有小到中雪或雨夾雪;南方大部地區有小雨,江淮南部、江南北部的部分地區有中雨,局地大雨。
另外,9日夜間至10日上午,四川盆地西部、新疆天山北坡等地局地有大霧。10日至12日,新疆南部和東部、甘肅中西部、內蒙古中西部等地的部分地區有揚沙或浮塵天氣。
未來兩天具體預報如下:
9日14時至10日08時,新疆北部、西藏北部和東部、青海北部、川西高原北部等地有小雪或雨夾雪,西藏東部、川西高原北部等地部分地區有中雪;西藏東南部、貴州中北部、四川盆地西南部、雲南中南部等地有小雨。內蒙古西部、甘肅西部、新疆北部等地部分地區有4~6級風(見圖1)。

圖1 全國降水量預報圖(2月9日14時-10日08時)
10日08時至11日08時,內蒙古西部、甘肅西部、西藏東部、川西高原、雲南西北部等地有小到中雪或雨夾雪,西藏東南部等地部分地區有大到暴雪;西藏東南部、雲南南部等地有小到中雨。內蒙古西部、新疆北部和東部、甘肅中西部等地部分地區有4~6級,陣風7~8級大風(見圖2)。

圖2 全國降水量預報圖(2月10日08時至11日08時)
三、北京地區天氣預報
9日北京以晴為主,風力不大,能見度好;白天最高氣溫1℃,夜間最低氣溫-10℃。10日天空雲量有所增多,風力不大,能見度略有轉差;氣溫回升,白天最高氣溫4℃,夜間最低氣溫-6℃。

四、海上天氣預報
9日午後至夜間,東海大部、台灣海峽、台灣以東洋面、巴士海峽、南海大部、北部灣將有6~8級、陣風9~10級的偏北到東北風,其中巴士海峽、南海東北部和中東部、南海西南部的部分海域風力可達9級、陣風10~11級。
10日白天至夜間,東海南部海域、台灣海峽、台灣以東洋面、巴士海峽、南海大部、北部灣將有5~7級、陣風8級的東北風,其中巴士海峽、南海東北部和西南部的部分海域風力可達8級、陣風9級。
五、全國公路交通影響預報
9日14時至10日14時,新疆北疆北部、西藏北部和東部、青海南部、川西高原北部等地部分道路受降雪或雨夾雪影響,發生道路濕滑、結冰、積雪的風險較高;西藏東南部、貴州中北部、雲南中南部等地部分道路受降雨影響,發生道路濕滑的風險較高;四川中部、貴州西部、雲南南部、新疆北部等地局地道路防範低能見度對交通出行的影響(見圖3)。

圖3 全國公路氣象預報圖(2月9日14時至10日14時)
主要公路路段氣象影響預報
(2月9日14時-10日14時)
受小到中雪或雨夾雪影響的主要路段有:
213國道四川茂縣—汶川段
214國道青海下拉秀—青藏省界—西藏類烏齊—昌都段、藏滇省界—雲南德欽段
216國道新疆阿勒泰—阿熱勒托別克段
217國道新疆阿勒泰—布爾津段
222國道黑龍江慶安—鐵力段
317國道四川汶川—西藏江達—巴達段
318國道四川瀘定—巴塘段、西藏八宿—金達段、西藏門布—聶拉木段
受霧影響的主要路段有:
G5京昆高速四川新津—雅安段
G42滬蓉高速成都境內路段
G60滬昆高速貴州盤縣境內路段
G76廈蓉高速成都境內路段
G93成渝環線成都境內路段、四川雅安—成都段
成灌高速成都境內路段
成溫邛高速成都—四川崇州段
108國道成都—四川雅安段
213國道成都境內路段
216國道烏魯木齊境內路段
312國道新疆石河子境內路段
318國道成都—成都段、四川邛崍—雅安段
319國道成都境內路段
320國道貴州普安境內路段
321國道成都境內路段
323國道雲南硯山境內路段
—盤縣段、雲南楚雄境內路段
六、全國鐵路交通氣象影響預報
9日中午至10日中午,受小雪影響:高速:川青(茂縣-疊溪)。
受雨夾雪影響:高速:川青(茂縣-石大關)。
受7級及以上大風影響:普速:蘭新(阿拉山口一場-阿拉山口)、成昆(黃瓜園-阿南莊)、青藏(西寧西-拉薩西),高速:蘭新客專(海東西-門源)。
受中度到重度霾影響:普速:蘭新(烏西線路所-奎屯東)。
受大霧到濃霧影響:普速:蘭新(石河子-沙灣縣)、成昆(鮮灘-峨眉)、襄渝(臨巴溪-望溪)。高速:滬昆高速(盤州-富源北)。
七、全國機場氣象影響預報
9日中午至10日中午,內蒙古中西部、甘肅西北部、山西、河北、北京、天津、山東、江蘇、遼寧、吉林等地的中低空空域有輕度顛簸;新疆西北部、內蒙古東北部、黑龍江、吉林等地的低空空域有積冰條件。
10日淩晨至早間,烏魯木齊機場有500米凍霧,西安、哈爾濱、長春、瀋陽、合肥、南京等機場有霜。

八、長江幹線航道氣象影響預報
9日白天,長江幹線四川部分航段受霧影響,能見度較低。湖北、江西、安徽部分航段有5級左右陣風。低能見度影響航段:宜賓-瀘州;大風影響航段:三峽-宜昌、九江-安慶。
9日夜間,長江幹線四川、重慶部分航段受霧影響,能見度較低。低能見度影響航段:宜賓-重慶。
九、瓊州海峽天氣預報
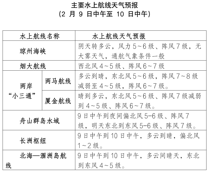
9日中午到10日中午,瓊州海峽陰天轉多雲,風力5~6級、陣風7級,無大霧天氣。

十、關注與建議
今明兩天雨雪主要出現在西藏東部、川西高原等地,我國近海有大風;11日起受冷空氣影響,雨雪範圍擴大,並有大風降溫天氣,關注天氣趨勢變化對交通出行的影響。
