春運2025丨春運氣象服務專報(2月11日)
一、全國天氣實況
昨日(2月10日),全國大部地區降水稀少,新疆北部、川西高原北部等地出現小雪,雲南西北部出現中到大雨。
二、全國天氣預報
受冷空氣影響,預計11日至12日,長江中下游及其以北地區有4~6級偏北風,中東部地區氣溫下降4~6℃,部分地區8℃,局地降溫幅度10℃左右;東北、華北、西北地區東部、黃淮及西藏中東部、川西高原、江漢西部有小到中雪或雨夾雪,長白山區有中到大雪、局地暴雪;南方大部地區有小到中雨,廣東東部、福建東南部、台灣島局地大到暴雨。
另外,11日,新疆南部、青海北部、甘肅北部、內蒙古西部、寧夏、陜西北部等地部分地區有揚沙或浮塵天氣;12日,內蒙古中部部分地區有揚沙或浮塵天氣。11日夜間至12日上午,山東中西部、河南東部、安徽北部、江蘇北部、浙江北部、四川盆地西部、新疆天山北坡等地局地有大霧。
未來兩天具體預報如下:
2月11日14時至12日08時,內蒙古東北部、黑龍江、吉林中東部、遼寧中東部、新疆西南部山區、西藏南部和東部、川西高原等地有小到中雪或雨夾雪,吉林東南部、遼寧東部、西藏東南部等地部分地區有大雪(5~8毫米)。西藏東南部、黃淮東部、江淮、江漢大部、江南北部和西部、西南地區東部、華南北部和東部等地有小到中雨,湖南西部局地有大雨(25~35毫米)。內蒙古、遼東半島、山東半島等地部分地區有4~6級風(見圖1)。

圖1 全國降水量預報圖(2月11日14時-12日08時)
2月12日08時至13日08時,內蒙古東北部、黑龍江東北部、吉林東部、遼寧東部、新疆伊犁河谷和西南部山區、西藏北部和東部、青海中南部、甘肅南部、西南地區北部等地有小到中雪或雨夾雪,西藏東部等地局地有大雪(5~9毫米)。西藏東南部、江淮南部、江漢東部、江南、西南地區東部、華南等地部分地區有小到中雨,福建東南部、廣東東部沿海等地部分地區有大雨(25~45毫米)。內蒙古中東部、遼寧、新疆南疆盆地、山東半島等地部分地區有4~5級風(見圖2)。

圖2 全國降水量預報圖(2月12日08時-13日08時)
三、北京地區天氣預報
11日北京地區雲量增多,傍晚至前半夜山區有小雪;12日天氣以晴為主。受冷空氣影響,11日夜間至12日白天有3~4級偏北風,陣風6~7級。該期間白天最高氣溫4~5℃,夜間最低氣溫-4~-3℃。具體預報見附表:

四、海上天氣預報
預計11日午後至夜間,渤海、渤海海峽、黃海大部、東海大部將有4~6級增大到5~7級、陣風8級的偏南風轉偏北風,巴士海峽、南海大部將有5~7級、陣風8級的偏東風或東北風。
12日白天至夜間,渤海、渤海海峽、黃海大部、東海大部、台灣海峽、台灣以東洋面、巴士海峽、南海北部和中部、北部灣將有6~7級、陣風8~9級的西北風到東北風,其中台灣海峽部分海域風力可達8級、陣風9~10級。
五、全國公路交通影響預報
預計11日14時至12日14時,內蒙古東北部、黑龍江、吉林中東部、遼寧中東部、新疆西南部山區、西藏南部和東部、甘肅河西、川西高原等地部分道路受降雪或雨夾雪影響,發生道路濕滑、結冰、積雪的風險較高;西藏東南部、黃淮東部、江淮、江漢大部、江南、西南地區東部、華南等地部分道路受降雨影響,發生道路濕滑、積水的風險較高;江蘇北部和東部、浙江北部、安徽北部、山東中部、河南北部和東部、四川中部等地局地道路需防範低能見度對交通出行的影響(見圖3)。

圖3 全國公路氣象預報圖(2月11日14時至12日14時)
主要公路路段氣象影響預報
(2月11日14時-2月12日14時)
受大雪影響的主要路段有:
G11鶴大高速遼寧丹東境內路段
G1113丹阜高速遼寧丹東—鳳城段
201國道吉林撫松—遼寧桓仁—東港段
214國道雲南德欽境內路段
303國道吉林集安—通化段
304國道遼寧丹東—鳳城段
318國道西藏然烏境內路段
受小到中雪或雨夾雪影響的主要路段有:
G2京滬高速山東平原—濟南段
G3京臺高速山東平原—濟南段
G4京港澳高速河北邯鄲—河南安陽段
G5京昆高速山西平定—襄汾段
G10綏滿高速黑龍江牡丹江—哈爾濱段
G1011哈同高速哈爾濱—黑龍江佳木斯段
G11鶴大高速黑龍江鶴崗—佳木斯段、遼寧東港—大連段
G1111鶴哈高速黑龍江綏化—哈爾濱段
G1113丹阜高速遼寧本溪—瀋陽段
G12琿烏高速吉林圖們—長春段
G1212沈吉高速瀋陽—遼寧撫順段
G15沈海高速瀋陽—山東煙臺—棲霞段
G16丹錫高速遼寧海城—錦州段
G18榮烏高速山東煙臺—蓬萊段、山東墾利—河北海興段
G20青銀高速濟南—魯冀省界段、山西平定—汾陽段
G22青蘭高速河北邯鄲—冀晉省界—山西黎城—長治段
G25長深高速河北海興—山東無棣—東營段
G2511新魯高速遼寧新民境內路段
G2512阜錦高速遼寧錦州境內路段
G30連霍高速甘肅古浪—山丹段
G55二廣高速山西陽曲—高平段
唐港高速河北京唐港境內路段
邢臨高速河北臨清境內路段
張石高速河北淶源境內路段
沿海高速河北昌黎—樂亭段
濱博高速山東濱州境內路段
101國道遼寧陶家屯—瀋陽段
102國道遼寧綏中—錦州段、遼寧新民—吉林四平—黑龍江雙城—哈爾濱段
104國道山東臨邑—濟南段
105國道山東高唐—茌平段
106國道河北館陶境內路段
107國道河北邯鄲—河南安陽—鶴壁段
108國道京冀省界—河北淶源—山西上寨—繁峙段、山西忻州—襄汾段、四川冕寧境內路段
109國道北京齋堂—河北臥佛寺—西合營段、青海格爾木—格爾木農場段
111國道黑龍江昂昂溪—內蒙古大楊樹—加格達齊段
112國道河北淶源—西合營段
201國道黑龍江鶴崗—黑吉省界—吉林敦化—露水河段、遼寧莊河—大連段
202國道黑龍江黑河—黑吉省界—吉林榆樹—遼寧撫順—大連段
203國道黑龍江明水—中和段、遼寧法庫—瀋陽段
204國道山東煙臺境內路段
205國道山東慶雲—濱州段
206國道山東煙臺境內路段
207國道河北淶源境內路段、冀晉省界—山西平定—長治段
208國道山西原平—長治段
209國道山西交口—大寧段、湖北房縣—興山段
210國道陜川省界—四川萬源段
213國道四川若爾蓋—汶川段
214國道青海花石峽—瑪多段、青海囊謙—青藏省界—西藏類烏齊—藏滇省界段、雲南香格里拉—劍川段
215國道青海格爾木境內路段
219國道新疆葉城—大紅柳灘段
220國道山東濱州—濟南段
221國道哈爾濱—黑龍江同江段
222國道哈爾濱—黑龍江伊春段
227國道青海青石咀—青甘省界—甘肅民樂—張掖段
301國道黑龍江綏芬河—哈爾濱段、黑龍江林甸—內蒙古阿榮旗—滿洲裏段
302國道吉林琿春—長春段
303國道吉林柳河—四平段
304國道遼寧南芬—新民段
305國道遼寧莊河—盤錦段
306國道遼寧綏中境內路段
307國道河北新村境內路段、山西平定—汾陽段
308國道山東鄒平境內路段、濟南—魯冀省界—河北清河段
309國道濟南境內路段、魯冀省界—河北館陶—冀晉省界—山西黎城—臺頭段
312國道甘肅天祝—永昌段、甘肅張掖—高臺段
314國道新疆阿圖什—紅其拉甫口岸段
315國道新疆英吉沙—喀什段
317國道四川汶川—西藏江達—巴達段
318國道四川瀘定—西藏芒康—八宿段、西藏玉普—金達段
受大雨影響的主要路段有:
G15沈海高速廣東惠來—陸豐段
209國道湖南吉首—鳳凰段
319國道湖南瀘溪—吉首段
324國道廣東陸豐境內路段
受霧影響的主要路段有:
G2京滬高速濟南—江蘇新沂—沭陽段
G3京臺高速濟南—山東泰安段、江蘇徐州境內路段
G4京港澳高速河南衛輝—新鄉段
G5京昆高速四川雅安境內路段
G15沈海高速江蘇響水境內路段、江蘇鹽城境內路段
G1511日蘭高速山東費縣—平邑段、山東濟寧境內路段
G1512甬金高速浙江嵊州境內路段
G1522常臺高速浙江嵊州境內路段
G20青銀高速山東鄒平境內路段
G22青蘭高速山東萊蕪—泰安段
G25長深高速江蘇灌雲境內路段、浙江諸暨境內路段
G2513淮徐高速江蘇徐州境內路段
G30連霍高速江蘇連雲港—新沂段、江蘇張莊寨境內路段、河南商丘—民權段
G35濟廣高速濟南—山東平陰段、魯豫省界—河南商丘段
G36寧洛高速安徽利辛境內路段
G45大廣高速河南新鄉境內路段
G5512晉新高速河南新鄉境內路段
G60滬昆高速浙江諸暨境內路段
G92杭州灣環線杭州境內路段
G93成渝環線四川雅安—名山段
杭新景高速浙江富陽—建德段
長濟高速河南長垣—新鄉段
商周高速河南商丘—柘城段
永登高速河南鹿邑境內路段
104國道濟南—山東曲阜段、浙江德清境內路段、浙江嵊州—新昌段
105國道山東濟寧—河南商丘段、安徽阜陽境內路段
107國道河南新鄉境內路段
108國道四川雅安—滎經段
204國道江蘇灌雲—響水段
205國道山東周村—江蘇新沂—沭陽段
206國道山東臨沂境內路段、山東棗莊境內路段、安徽宿州境內路段
210國道廣西南丹境內路段
220國道濟南—山東平陰段
308國道山東淄博境內路段、濟南境內路段
309國道山東淄博—濟南段
310國道江蘇沙河—港上段、安徽楊樓境內路段、河南商丘—民權段
311國道安徽蕭縣—青龍集段
312國道烏魯木齊—新疆昌吉段
318國道四川雅安境內路段
320國道杭州境內路段、浙江富陽—富春江段
323國道雲南硯山境內路段
327國道山東濟寧—臨沭段
六、全國鐵路交通氣象影響預報
11日中午至12日中午,受大雪影響:高速:丹大(前陽南-丹東)、沈丹客專(鳳城東-丹東)。
受中雪影響:高速:沈丹客專(本溪-五龍背東)、沈佳高速(長白山-敦化南)。
受小雪影響:普速:京哈(文官屯-哈爾濱)、蘭新(富強堡-酒泉)、南疆(八盤磨-英吉沙)、沈大(得利寺-瀋陽北)、濱洲(哈爾濱-赫爾洪得)、濱綏(哈爾濱-磨刀石)、青藏(察爾汗-不凍泉)。高速:京哈高速(新民北-哈爾濱)、蘭新客專(大通西-酒泉南)、沈大高速(瓦房店西-瀋陽北)。
受雨夾雪影響:普速:京九(臨清-臺前)、京滬(平原-吳村)、寶成(楊家灣-宏慶)、沈大(大連-松樹)、隴海(高柏-洛門)。高速:京滬高鐵(濟南西-曲阜東)、沈大高速(大連北-鲅魚圈)。
受7級及以上大風影響:普速:京哈(文官屯-蔡家溝)、京通(中臺子-通遼西)、蘭新(了墩-大步)、包蘭(烏海北-紅砂峴)、南昆(清水河東-昆明東)、成昆(黃瓜園-昆明)、沈大(燈塔-瀋陽北)、滬昆(關寨-昆明)、焦柳(廟下-商酒務)、隴海(新安縣-義馬)、集通(桑根達來-道德)、青藏(雙寨-桑列)。高速:京哈高速(阜新-雙城北)、南昆客專(廣南縣-昆明東)、沈大高速(遼陽-瀋陽北)、滬昆高速(關嶺-昆明南)。
受濃霧到強濃霧影響:普速:南昆(冊亨-中寨)、滬昆(六枝-關寨)。高速:南昆客專(白臘寨-普者黑)、滬昆高速(安順西-普安縣)。
七、全國機場氣象影響預報
11日中午至12日中午,內蒙古、山西北部、河北、北京、天津、山東、遼寧、吉林、雲南、貴州、湖南等地的中低空空域有輕度顛簸;新疆西北部、內蒙古東北部、黑龍江、吉林等地的低空空域有積冰條件。
12日淩晨至早間,烏魯木齊機場有300~500米凍霧,瀋陽、大連等機場有小雪,哈爾濱、長春等機場有霜。

八、長江幹線航道氣象影響預報
11日白天,湖北部分航段有5級左右陣風。大風影響航段:三峽-宜昌。
11日夜間,長江幹線四川、重慶、湖北、江西、安徽、江蘇部分航段受雨霧影響,能見度較低。湖北、江西、安徽、江蘇部分航段有5~6級左右陣風。低能見度影響航段:宜賓-重慶、宜昌-荊州、荊州-岳陽、岳陽-武漢、武漢-九江、九江-安慶、南京-太倉。大風影響航段:三峽-宜昌、荊州-岳陽、岳陽-武漢、九江-安慶、南京-太倉。
九、瓊州海峽天氣預報
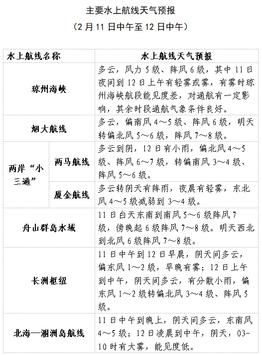
11日中午到12日中午,瓊州海峽多雲,風力5級、陣風6級,其中11日夜間到12日上午有輕霧或霧,有霧時瓊州海峽航段能見度差,對通航有一定影響,其餘時段通航氣象條件良好。

十、關注與建議
今明兩天冷空氣將影響我國,帶來大風降溫天氣,中東部有大範圍弱降水,西藏東部、長白山區等地有較強降雪,廣東、福建等局地有大到暴雨,關注對交通出行的不利影響。
