春運2025丨春運氣象服務專報(2月12日)
一、全國天氣實況
東北地區等地出現降雪,西北地區內蒙古等地出現大風降溫。昨日,內蒙古東北部、黑龍江、吉林東部、遼寧中東部、山西、陜西中部、甘肅中東部以及川西高原北部、西藏東部等地部分地區出現小到中雪或雨夾雪,遼寧東部等局地大雪;西北地區、內蒙古、山西北部和西部、河北西北部等地部分地區出現4~8℃降溫,局地降溫幅度超過10℃;上述地區及東北、西藏中西部、雲南中北部等地出現6~8級陣風,局地10~11級。
二、全國天氣預報
受冷空氣繼續影響,12日,長江中下游及其以北地區有4~5級偏北風,東北地區中東部、江淮、江漢東部、江南、西南地區東部等地氣溫下降4~6℃,部分地區8℃,吉林東部、遼寧東部等局地降溫幅度8~10℃。
今明兩天,西藏東部、川西高原等地有小到中雪或雨夾雪、局地大到暴雪,南方大部地區有小雨,其中廣東東部、福建東南部等局地大到暴雨,並伴有弱雷電。
未來兩天具體預報如下:
2月12日14時至13日08時, 內蒙古東北部、新疆南疆西部山區、西藏東部和北部、青海南部、川西高原、雲南西北部、貴州西部、重慶北部、湖北西部等地部分地區有小到中雪或雨夾雪,西藏東南部局地有大到暴雪(10~11毫米)。內蒙古東部、河北北部、山東半島、西藏南部、川西高原等地的部分地區有4~5級風(見圖1)。

圖1 全國降水量預報圖(2月12日14時-13日08時)
2月13日08時至14日08時,新疆伊犁河谷和南疆盆地南部、西藏東部、青海中南部、甘肅西南部、川西高原北部、雲南西北部等地部分地區有小到中雪或雨夾雪,西藏東部、雲南西北部等地局地有大到暴雪(10~15毫米)。西藏東南部等地局地有大雨(25~35毫米)。內蒙古中部、遼東半島、西藏中北部、雲南北部等地的部分地區有4~6級風(見圖2)。

圖2 全國降水量預報圖(2月13日08時-14日08時)
三、北京地區天氣預報
預計,12日至13日北京天氣以晴為主,能見度好;其中12日白天有3~4級偏北風(陣風7級左右),傍晚風力減弱。該期間氣溫回升,白天最高氣溫6~10℃,夜間最低氣溫-4~-3℃。具體天氣預報:

四、海上天氣預報
2月12日午後至夜間,渤海、渤海海峽、黃海大部、東海大部、台灣海峽、台灣以東洋面、巴士海峽、南海東北部和西部海域、北部灣將有6~7級、陣風8級的偏北風,其中台灣海峽的風力可達8級、陣風9級。
13日白天至夜間,渤海、渤海海峽、黃海北部海域將有5~6級、陣風7級減弱到4級以下的偏北風,東海大部、台灣海峽、台灣以東洋面、巴士海峽、南海東北部和西部、北部灣將有6~7級、陣風8~9級的西北風到東北風,其中台灣海峽、巴士海峽的部分海域風力可達8級、陣風9~10級。
五、全國公路交通影響預報
2月12日14時至13日14時,內蒙古東北部、黑龍江中西部、新疆南疆西部山區、西藏東部、青海南部、甘肅南部、川西高原、雲南北部、貴州西北部、湖北西南部等地部分道路受降雪或雨夾雪影響,發生道路濕滑、結冰、積雪的風險較高;江南北部和東部、福建東部、廣東南部、廣西、海南島、西南地區東部、雲南東部等地部分道路受降雨影響,發生道路濕滑、積水的風險較高;福建中東部、海南島北部、重慶西南部、四川東北部、貴州西部等地局地道路防範低能見度對交通出行的影響(見圖3)。

圖3 全國公路氣象預報圖(2月12日14時至13日14時)
主要公路路段氣象影響預報
(2月12日14時-2月13日14時)
受大到暴雪影響的主要路段有:
214國道雲南德欽境內路段
318國道西藏然烏—林芝段
受小到中雪或雨夾雪影響的主要路段有:
G5京昆高速四川雅安—德昌段
G85渝昆高速雲南大關境內路段
G93成渝環線四川雅安—蒲江段
成灌高速四川都江堰境內路段
成溫邛高速四川崇州—邛崍段
108國道四川邛崍—德昌段
109國道青海香日德境內路段、青海格爾木農場—唐古拉山口段
111國道黑龍江訥河—內蒙古大楊樹段
209國道湖北房縣—宣恩段
210國道陜川省界—四川萬源段
212國道甘肅岷縣—宕昌段
213國道甘肅合作—甘川省界—四川若爾蓋—都江堰段、雲南大關—迤車段
214國道青海花石峽—青藏省界—西藏類烏齊—藏滇省界段、雲南香格里拉—洱源段
217國道新疆喬爾瑪—巴音郭楞段
218國道新疆伊寧—鞏乃斯溝段
219國道新疆葉城—大紅柳灘段
222國道黑龍江鐵力境內路段
301國道黑龍江海林—新光段、黑龍江甘南—內蒙古阿榮旗段、內蒙古烏奴耳—陳巴爾虎旗段
312國道新疆霍城—伊寧段
314國道新疆布倫口—紅其拉甫口岸段
317國道四川都江堰—西藏江達—索縣段
318國道湖北榔坪—鄂渝省界段、四川大邑—西藏芒康—八宿段、西藏百巴—如多段
326國道貴州赫章—威寧段
受大雨影響的主要路段有:
G15沈海高速福建漳浦境內路段
受霧影響的主要路段有:
G15沈海高速福建寧德—羅源段
G42滬蓉高速四川鄰水—廣安段
G60滬昆高速貴州普安境內路段
G65包茂高速四川大竹—鄰水段
G70福銀高速福建將樂境內路段
G75蘭海高速川渝省界—重慶合川—重慶段
G8011開河高速雲南屏邊—河口段
G93成渝環線重慶璧山—重慶段
104國道福建福安—連江段
205國道福建永安境內路段
206國道廣東汕頭境內路段
210國道四川大竹—鄰水段
212國道川渝省界—重慶合川—重慶段
318國道四川大竹—渠縣段
319國道重慶銅梁境內路段
320國道貴州晴隆境內路段
324國道廣東汕頭境內路段
326國道貴州畢節境內路段、雲南蓮花灘—河口段
六、全國鐵路交通氣象影響預報
12日中午至13日中午,受小雪影響:普速:濱洲(虎爾虎拉-高臺子)、青藏(塘崗-雪查瑪)。高速:丹大(青堆-丹東)、川青(石大關-黃勝關)、沈丹客專(通遠堡西-丹東)、沈佳高速(長白山-敦化南)。
受雨夾雪影響:普速:內六(小關溪-梅花山)、滬昆(馬嘎-且午)。高速:川青(高川-疊溪)、滬蓉(涼霧-沙子)、鄭渝高速(神農架-雲陽)。
受大雨影響:普速:鷹廈(長泰-廈門)。高速:廈禾聯絡(禾山所-廈門北杭深場)、杭深(泉州-葵潭)、梅汕(揭陽-汕頭)、甬廣高速(泉港-北溪頭所)、龍漳(南靖-北溪頭所)。
受7級及以上大風影響:普速:京包(昌平-旗下營東)、京通(白旗-三義井)、成昆(黃瓜園-元謀西)、焦柳(伊川-草店)、隴海(新安縣-英豪)、集通(賁紅線路所-福興地)、青藏(布瑪德-馬鄉)。高速:京包客專(昌平-旗下營南)。
受中度及重度霾影響:普速:蘭新(烏拉泊-樂土驛)。高速:蘭新客專(鹽湖西-烏動車所)。
受大霧影響:高速:滬昆高速(關嶺-盤州)。
七、全國機場氣象影響預報
12日中午至13日中午,內蒙古中東部、河北、北京、天津、山東、遼寧、吉林、黑龍江、雲南、貴州、湖南、江西、浙江、上海等地的中低空空域有輕度顛簸;新疆北部、內蒙古東北部、黑龍江、吉林、四川盆地、重慶等地的低空空域有積冰條件。
12日中午至13日早間,烏魯木齊機場有零星小雪伴800米凍霧;13日淩晨至早間,哈爾濱、長春、瀋陽、南京、上海兩場、杭州等機場有霜。

八、長江幹線航道氣象影響預報
12日白天,長江幹線四川、重慶部分航段受雨霧影響,能見度較低。湖北、湖南、江西、安徽、江蘇部分航段有5級左右陣風。低能見度影響航段:宜賓-重慶。大風影響航段:三峽-宜昌、岳陽-武漢、九江-安慶、南京-太倉。
12日夜間,長江幹線四川、重慶部分航段受雨霧影響,能見度較低。湖北部分航段有5級左右陣風。低能見度影響航段:宜賓-重慶。大風影響航段:三峽-宜昌、九江-安慶。
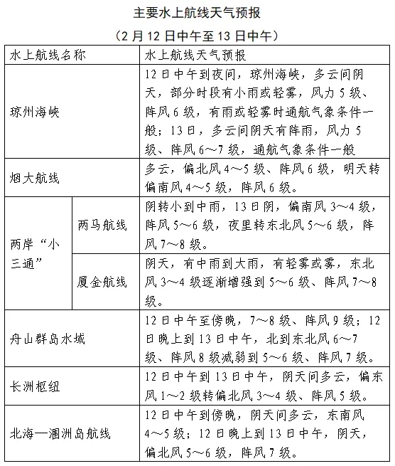
九、瓊州海峽天氣預報
2月12日中午到夜間,瓊州海峽多雲間陰天,部分時段有小雨或輕霧,風力5級、陣風6級,有雨或輕霧時通航氣象條件一般;13日,多雲間陰天有陣雨,風力5級、陣風6~7級,通航氣象條件一般。

十、關注與建議
今日冷空氣繼續影響東部地區,帶來大風降溫天氣;今明兩天西藏東部、川西高原等地有降雪,廣東、福建局地有大到暴雨,關注對交通出行的不利影響。
