春運2025丨春運氣象服務專報(2月13日)
一、全國天氣實況
北方部分地區出現降雪和大風降溫天氣。昨日(2月12日),內蒙古東北部、吉林東南部、遼寧東部、山東半島北部及西藏東部、川西高原北部、青海南部、貴州東北部等地部分地區出現小到中雪或雨夾雪。福建東南部、廣東東部及雲南西北部等地出現中到大雨,局地暴雨。內蒙古中東部、華北、黃淮及黑龍江東部、吉林東北部、遼寧西部和南部等地部分地區出現6~8級陣風,局地10~12級。東北地區東部、華北西部、黃淮、江淮、江南東部和南部及陜西等地出現4~8℃降溫,局地降溫幅度超過10℃。
二、全國天氣預報
預計14日至15日,西南地區東部、江南、江淮、華南等地有一次明顯降水過程,其中,湖南北部、江西北部、安徽南部等地局地有大雨;西藏東部、川西高原、東北地區北部、內蒙古東部等地有小到中雪或雨夾雪,局地大到暴雪。
另外,受冷空氣影響,13日至15日,內蒙古、華北、黃淮等地部分地區有4~5級偏北風,東北地區北部、內蒙古東部等地部分地區氣溫下降4~6℃。東海、台灣海峽、巴士海峽、南海北部等海域有6~7級風。
13日和14日,內蒙古中西部、甘肅西部、寧夏北部、陜西北部、新疆南疆盆地等地的部分地區有揚沙或浮塵天氣。14日,華北中南部大氣擴散條件一般,部分地區有輕度霾。13日夜間至14日上午,貴州北部、重慶西部、湖南西部等地局地有大霧(見圖1)。

圖1 全國霧預報圖(2月13日14時-14日08時)
未來兩天具體預報如下:
13日14時至14日08時, 新疆阿勒泰山區、伊犁河谷和南疆盆地南部、西藏東部和北部、青海南部、甘肅西南部、川西高原等地部分地區有小到中雪或雨夾雪,其中,西藏東部局地有大雪(5~6毫米)。西藏東南部、雲南西北部、四川盆地東部、貴州、湖南北部、湖北南部、江西西北部、海南島東部、台灣島等地部分地區有小到中雨(見圖2)。內蒙古中部、黑龍江東部、吉林東部、西藏中西部等地部分地區有4~6級風;東海、台灣海峽、巴士海峽、南海北部等海域有6~7級風。

圖2 全國降水量預報圖(2月13日14時-14日08時)
14日08時至15日08時,內蒙古東北部、西藏東部、青海南部、甘肅西南部、川西高原、雲南西北部等地部分地區有小到中雪或雨夾雪。四川盆地西部、貴州、雲南北部、湖南、湖北南部、江西北部、安徽南部、江蘇南部、浙江北部、廣西中東部、廣東中西部、海南島中東部、台灣島等地部分地區有小到中雨,其中,湖南北部、江西北部等地局地有大雨(25~45毫米,見圖3)。內蒙古中西部、西藏中北部等地部分地區有5~7級風;台灣海峽、巴士海峽、南海北部等海域有6~7級風。

圖3 全國降水量預報圖(2月14日08時-15日08時)
三、北京地區天氣預報
預計,13日至14日北京天氣晴到多雲,風力不大。該期間氣溫回升,白天最高氣溫11~12℃,夜間最低氣溫-3~-2℃。具體天氣預報:

四、海上天氣預報
預計13日午後至夜間,台灣海峽、台灣以東洋面、巴士海峽將有7~8級、陣風9~10級的東北風,渤海、渤海海峽、黃海北部和中部海域將有5~6級、陣風7級的偏西風,東海大部海域、南海北部和西部海域、北部灣將有6~7級、陣風8級的偏北風或東北風。
14日白天至夜間,渤海、渤海海峽、黃海北部和中部海域風力將由5~6級、陣風7級減小到4級以下,東海大部海域、台灣海峽、台灣以東洋面、巴士海峽、南海北部和西部海域、北部灣將有6~7級、陣風8級的偏北風或東北風,其中台灣海峽、巴士海峽、台灣島東南部海面的部分海域風力可達8級、陣風9級。
五、全國公路交通影響預報
預計13日14時至14日14時,內蒙古東北部、黑龍江北部、新疆伊犁河谷和北疆北部、西藏東部、青海南部、甘肅西南部、川西高原、雲南北部、陜西東南部等地部分道路受降雪或雨夾雪影響,發生道路濕滑、結冰、積雪的風險較高;四川盆地東部、貴州、雲南東部和北部、湖南北部、湖北東部和南部、安徽中南部、海南島東部等地部分道路受降雨影響,發生道路濕滑、積水的風險較高;湖南西北部、海南島北部、四川東北部、貴州中北部、雲南東部等地局地道路需防範低能見度對交通出行的影響(見圖4)。

圖4 全國公路氣象預報圖(2月13日14時至14日14時)
主要公路路段氣象影響預報
(2月13日14時-2月14日14時)
受大到暴雪影響的主要路段有:
214國道雲南德欽境內路段
318國道西藏然烏境內路段
受小到中雪或雨夾雪影響的主要路段有:
G5京昆高速四川雅安—德昌段
G85渝昆高速雲南大關境內路段
G93成渝環線四川雅安—蒲江段
成灌高速四川都江堰境內路段
108國道四川雅安—德昌段
109國道青海香日德—宗加段、青海格爾木農場境內路段、青海五道梁境內路段
210國道陜西寧陜境內路段
212國道甘肅岷縣—宕昌段
213國道甘肅合作—甘川省界—四川若爾蓋—都江堰段、雲南大關—迤車段
214國道青海花石峽—青藏省界—西藏類烏齊—藏滇省界段、雲南香格里拉—虎跳峽段
216國道新疆阿勒泰境內路段
217國道新疆阿勒泰境內路段、新疆巴音郭楞境內路段
218國道新疆那拉提—扎拉木圖段
222國道黑龍江伊春境內路段
301國道內蒙古烏奴耳—牙克石段
316國道陜西安康—漢陰段
317國道四川都江堰—西藏江達—索縣段
318國道四川雅安—西藏芒康—八宿段、西藏玉普—如多段
326國道貴州赫章—威寧段
受霧影響的主要路段有:
G5513長張高速湖南張家界境內路段
G60滬昆高速湖南新晃—貴州三穗段、貴州盤縣—雲南富源段
G75蘭海高速渝黔省界境內路段
209國道湖北來鳳—湖南龍山—鳳凰段
210國道陜川省界—四川萬源—羅文段
319國道湖南吉首—重慶秀山—酉陽段
320國道貴州玉屏—臺江段、貴州普安—盤縣段
321國道貴州修文—黔川交界—四川敘永段
324國道雲南師宗境內路段
326國道重慶秀山—貴州沿河段、貴州金沙—畢節段
六、全國鐵路交通氣象影響預報
13日中午至14日中午,受小雪影響:普速:蘭渝(楊家川-漳縣)、濱洲(博克圖-完工)、隴海(賀家店-雲田鄉)、青藏(可可西裏-龍仁)。高速:川青(石大關-黃勝關)、沈佳高速(雞西西-佳木斯)。
受雨夾雪影響:普速:蘭渝(渭源-隴南西)、陽安(陽平關東-漢陰)、隴海(洛門-鴛鴦鎮)。高速:川青(高川-疊溪)、西成客專(新場街-寧強南)。
受7級及以上大風影響:普速:蘭新(玉門-橋灣)、南昆(廣南衛-昆明東下到場)、成昆(黃瓜園-昆明)、滬昆(鳳凰山-昆明)、濱洲(臥牛河-免渡河)、濱綏(綏陽-綏芬河北場)、集通(上店-古魯滿汗)、青藏(秀水河-柳吾所)。高速:蘭新客專(玉門-柳溝南)、南昆客專(陽宗-昆明東)、滬昆高速(富源北-昆明南)。
受中度到重度霾影響:普速:蘭新(烏拉泊-樂土驛)。高速:蘭新客專(鹽湖西-烏動車所)。
受大霧到濃霧影響:普速:南昆(新安-陸良)、滬昆(彬江-黃桶)。高速:滬昆高速(新餘北-富源北)。
七、全國機場氣象影響預報
預計13日中午至14日中午,內蒙古東部、遼寧、吉林、黑龍江、雲南、貴州、湖南、江西等地的中低空空域有輕度顛簸;新疆北部、內蒙古東北部、黑龍江、吉林等地的低空空域有積冰條件。
14日淩晨至早間,哈爾濱、長春、瀋陽等機場有霜。

八、長江幹線航道氣象影響預報
13日白天,長江幹線四川、重慶、湖北、江蘇部分航段受雨霧影響,能見度較低。湖北部分航段有5級左右陣風。低能見度影響航段:宜賓-重慶、武漢-黃石、泰州-江陰。大風影響航段:三峽-宜昌。
13日夜間,長江幹線四川、重慶部分航段受雨霧影響,能見度較低。湖北部分航段有5級左右陣風。低能見度影響航段:宜賓-重慶。大風影響航段:三峽-宜昌。
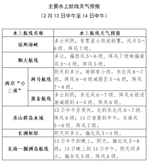
九、瓊州海峽天氣預報
預計13日中午到14日中午,瓊州海峽,多雲間陰天有零星小雨或輕霧,風力5~6級、陣風7級,有霧時瓊州海峽航段能見度差,對通航有一定影響,其餘時段通航氣象條件一般。

十、關注與建議
今明兩天,西藏東部、川西高原等地有降雪,14日至15日西南地區東部、江南、江淮、華南等地有降水過程,湖南、江西、安徽等地部分地區降雨較強,注意防範雨雪天氣造成的道路濕滑、結冰對春運交通的影響。重慶、貴州、湖南等地部分地區注意防範大霧對交通安全等的影響。
